Viadavita Logo

Дигитална књига живота – за тебе, твоје дете или твоју породицу.

Viadavita ти помаже да сачуваш успомене – за одрасле, децу и блиске људе.

Почни бесплатно
viadavita.ch

Зашто Viadavita?

Најлепше приче настају у свакодневици – али често падну у заборав. Viadavita ти помаже да их сачуваш: за себе, своје дете или за вољене особе. Било да су у питању сећања из детињства или прве године твог детета – чуваш оно што је важно. Уз текст, слике или ускоро и аудио – својим темпом, за вечност.

Како функционише Viadavita?

Viadavita ти помаже да сачуваш успомене – за себе, своје дете или драге људе. Као књига живота или дечја књига: одговараш на лична питања, додајеш текстове и слике – својим темпом.

Почињеш бесплатно. Једнократним плаћањем откључаваш целу књигу – без претплате, без притиска. За успомене које остају.

💎 Погледај пакете

👶 Посебно за родитеље

Дечја књига – Успомене за најмлађе

Забележи трудноћу, рођење и прве године у нежно дизајнираној дигиталној књизи.

Од првих речи до смешних тренутака – дечја књига помаже ти да сачуваш важне успомене за своје дете.

Идеално као поклон, временска капсула или за касније. Ти одговараш – ми правимо књигу.

Погледај пример дечје књиге

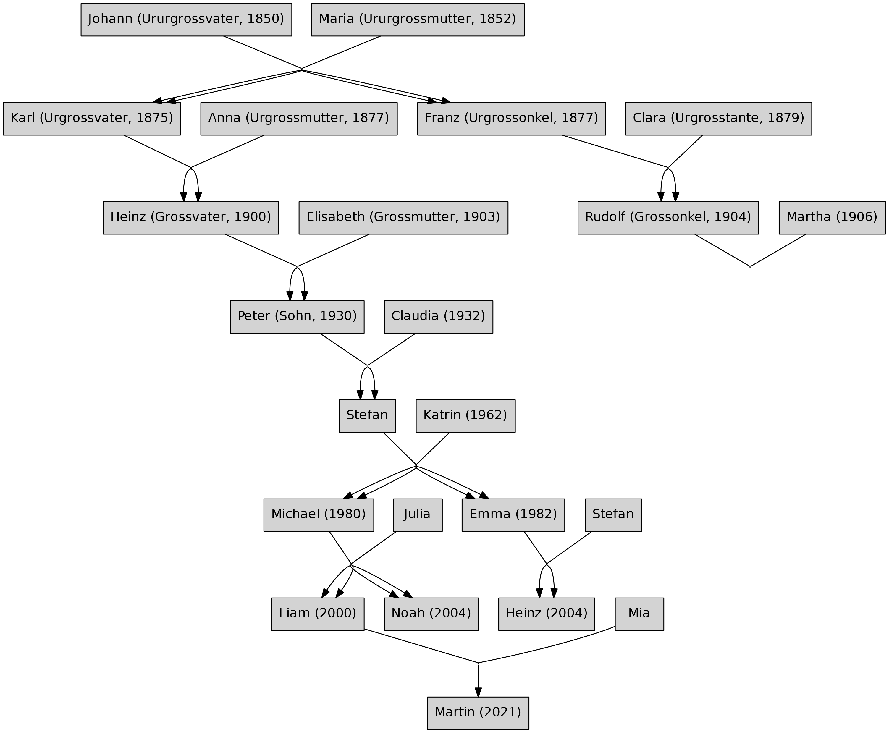
🌳 Учини породичну историју видљивом

Твоје породично стабло – повезано кроз генерације

Покажи одакле долазиш. И за кога пишеш историју.

🌳 Књига живота и породично стабло у једном – твоја лична прича и историја твоје породице на једном месту.

Заједно чувати, делити и преносити.

🔗

Допуните заједно

Можеш поделити своје породично стабло преко сигурног линка. Чланови породице могу без налога додати своје линије и односе – за живу, заједничку породичну историју.

🧬

Породични односи као слика – јасно & дирљиво

👨‍👩‍👧

Забележи партнере, децу и линије свог порекла

📖

Аутоматски уграђено у књигу живота – као део твоје приче

🎁

За дељење – за породицу и будуће генерације

Породично стабло се аутоматски генерише као слика и уграђује у књигу живота – како би породичне линије биле сачуване живописно.

Једноставно. Лично. Безбедно.

🧭

Једноставно и вођено

Одговарај на пажљиво формулисана питања – корак по корак.

🔒

Приватно и заштићено

Ти одлучујеш ко може да чита причу о животу.

🎁

За поклањање и чување

Креирај дизајнирани PDF – за ближње или будуће генерације.

Како функционише

1

Региструј се бесплатно

Креирај профил живота – за себе или некога ко ти је важан.

2

Забележи сећања

Одговори на питања о детињству, младости и више – уз текст и слике.

3

Сачувај или подели као PDF

Претвори књигу у PDF или је подели са другима.

💬 Само говорите – без куцања

Viadavita има уграђену функцију диктирања: једноставно изговорите своја сећања – речи као што су „тачка“, „зарез“, „одељак“ или „стоп“ препознају се аутоматски.

Идеално за старије особе или оне који радије причају него куцају.

Напомена: ради у Chrome-у (рачунар и Android). Није доступно на iPhone/iPad уређајима или у Firefox-у.

💡 Књига живота & Дечја књига – Сећања за генерације

Започни бесплатно. Једнократна уплата – за твоју причу или причу твоје породице. Сачувај заувек. Без претплате.

🌳 Са породичним стаблом

Basic

Твоја лична прича или прича детета – као дигитална књига за вечност

  • 📘 1 дигитална књига живота (за тебе или члана породице)
  • 📖 Сва поглавља & питања укључена
  • 💬 Питања за одрасле & децу
  • 📄 Извоз као PDF у правом формату књиге
  • 🚫 Без водених жигова – приватно & високог квалитета
  • ⬇️ Преузимање, штампање & дељење у било ком тренутку
  • 🖼️ 1 слика & звук по питању за жива сећања
  • 👥 Приступ поверљивим особама (чак и без пријаве)
  • 🌳 Укључује интерактивно породично стабло – јединствено комбиновано са твојом књигом

    📌 Никакав други добављач не комбинује књигу живота & породично стабло у једном производу.

34.00 CHF

✅ Швајцарска заштита података – твоји подаци остају приватни. Једнократна уплата, без претплате.

💎 Започни бесплатно – без претплате, без ризика.

🌳 Са породичним стаблом
⭐ Најбоље за породице

Family

За целу породицу – до 4 књига за родитеље, децу и баке/деке

  • 📘 4 дигитална књига живота (за тебе или члана породице)
  • 📖 Сва поглавља & питања укључена
  • 💬 Питања за одрасле & децу
  • 📄 Извоз као PDF у правом формату књиге
  • 🚫 Без водених жигова – приватно & високог квалитета
  • ⬇️ Преузимање, штампање & дељење у било ком тренутку
  • 🖼️ 1 слика & звук по питању за жива сећања
  • 👥 Приступ поверљивим особама (чак и без пријаве)
  • 🌳 Укључује интерактивно породично стабло – јединствено комбиновано са твојом књигом

    📌 Никакав други добављач не комбинује књигу живота & породично стабло у једном производу.

99.00 CHF

💎 Испод 24.75 CHF по књизи – сећања за генерације

✅ Швајцарска заштита података – твоји подаци остају приватни. Једнократна уплата, без претплате.

+1 Књига

Додај још једну животну причу – за браћу и сестре, баке и деке или посебне особе

  • 1 додатна књига (живот или дете)
  • 🔒 Доступно само након куповине Basic или Family

25.00 CHF

✅ Швајцарска заштита података – твоји подаци остају приватни. Једнократна уплата, без претплате.

💡 Започни бесплатно – без претплате, без ризика. Касније одлучујеш да ли желиш да откључаш своју књигу. Твоји подаци остају приватни.

Започни бесплатно

Како је настала Viadavita?

Идеја за Viadavita настала је из жеље да се сачувају успомене – за своју породицу, за децу, за будуће генерације.

„Као отац малог сина и син старијих родитеља, једног дана сам на TikToku видео рекламу за књигу сећања са питањима попут: Тата, испричај ми … Био сам дирнут. То би био диван поклон за Леа – пун прича његових бака и дека.”

Хтео сам да наручим књигу – али онда сам се запитао: да ли бих заиста писао руком? После толико година за рачунаром, мој рукопис је готово нечитак.

Зашто онда не дигитално? Уместо куцања – само причај. Говори успомене у микрофон. Текстови, слике, аудио – све на једном месту. И на крају сачувај као PDF или флипбук.

А пошто су успомене увек део породице, ту би требало да буде и породично стабло – да се покаже како је све повезано.

Тако је настала Viadavita: дигитална платформа за књиге живота и дечје књиге. Лично, безбедно и заувек – за тебе, твоје дете и све који су ти важни.”

Билгин, оснивач Viadavita.ch

Често постављана питања о Виадавити

Да. Можеш започети бесплатно и сачувати своју књигу живота или дечију књигу. Тек када желиш да је откључаш, можеш једнократно одабрати пакет – без претплате, без обавеза.
Само ти – и особе којима активним путем дозволиш приступ. Ти одлучујеш да ли желиш да поделиш књигу – нпр. са породицом, пријатељима или неком особом од поверења.
Твоји садржаји су шифровани и чувани на серверима у Швајцарској. У сваком тренутку имаш потпуну контролу над својом књигом и подацима.
Не. Виадавита је једноставна и интуитивна – чак и за старије особе. Ради директно у прегледачу, без апликације или инсталације.
Да. Увек можеш мењати текстове, додавати поглавља или отпремати слике – и заједно са другима ако желиш.
Да. Можеш поделити књигу путем линка (без пријаве) – нпр. са родитељима, децом или пријатељима. Они могу уносити садржај или слике.
Књигу можеш у сваком тренутку преузети као PDF – за штампање, архивирање или као поклон. Извоз функционише за све типове књига.
Са Limit +1 пакетом можеш откључати још једну књигу – нпр. за члана породице или дете. Услов: основни или породични пакет.
Дигитално место сећања за прве године твог детета – од трудноће до поласка у школу. Одговараш на питања, додајеш слике и креираш јединствену књигу.
Мајка, отац или друга блиска особа одговарају на питања. Од поласка у школу, дете може да дода своје мисли.
Од почетка трудноће до отприлике 11 година. Поглавља су организована по годинама: "Кад сам имао/имала две године", "Кад сам имао/имала осам година" итд.
Књига јача корене твог детета. Показује колико је било вољено – од самог почетка. Можда ће једног дана и оно одговарати на иста питања за своју децу.
Да. Можеш је сачувати као PDF, одштампати или поделити као дигитални флипбук – нпр. за рођендан или као успомену.
Књига помаже да се сачувају посебне успомене из детињства – од првог ултразвука до поласка у школу. Није реч о чињеницама, већ о осећањима, причама и малим тренуцима.
Књига живота је намењена одраслима – за сећања из целог живота. Дечја књига прати прве године детета – до отприлике 11. рођендана.
👉 Више одговора наћи ћеш у Центру за помоћ