Viadavita Logo

Il libro della vita digitale – per te, tuo figlio o la tua famiglia.

Viadavita ti aiuta a custodire i ricordi – per adulti, bambini e chi ti sta vicino.

Inizia gratis ora
viadavita.ch

Perché Viadavita?

Le storie più belle nascono nella vita di tutti i giorni – ma spesso vengono dimenticate. Viadavita ti aiuta a conservarle: per te, per tuo figlio o per chi ti sta a cuore. Ricordi d’infanzia o i primi anni di tuo figlio – custodisci ciò che conta. Con testi, immagini o presto anche con l’audio – al tuo ritmo, per sempre.

Come funziona Viadavita?

Viadavita ti aiuta a conservare i ricordi – per te, per tuo figlio o per le persone a te care. Che sia un libro di vita o un libro dei bambini: rispondi a domande personali, aggiungi testi e foto – al tuo ritmo.

Inizi gratuitamente. Con un unico pagamento puoi sbloccare l’intero libro – senza abbonamenti, senza pressione. Per ricordi che restano.

💎 Scopri i pacchetti

👶 Pensato per i genitori

Il libro dell’infanzia – Ricordi per i più piccoli

Conserva gravidanza, nascita e primi anni in un libro digitale pieno d’amore.

Dalle prime parole ai momenti divertenti – il libro dell’infanzia ti aiuta a custodire i ricordi preziosi di tuo figlio.

Ideale come regalo, capsula del tempo o per il futuro. Tu rispondi alle domande – noi creiamo il libro.

Guarda un esempio di libro dell’infanzia

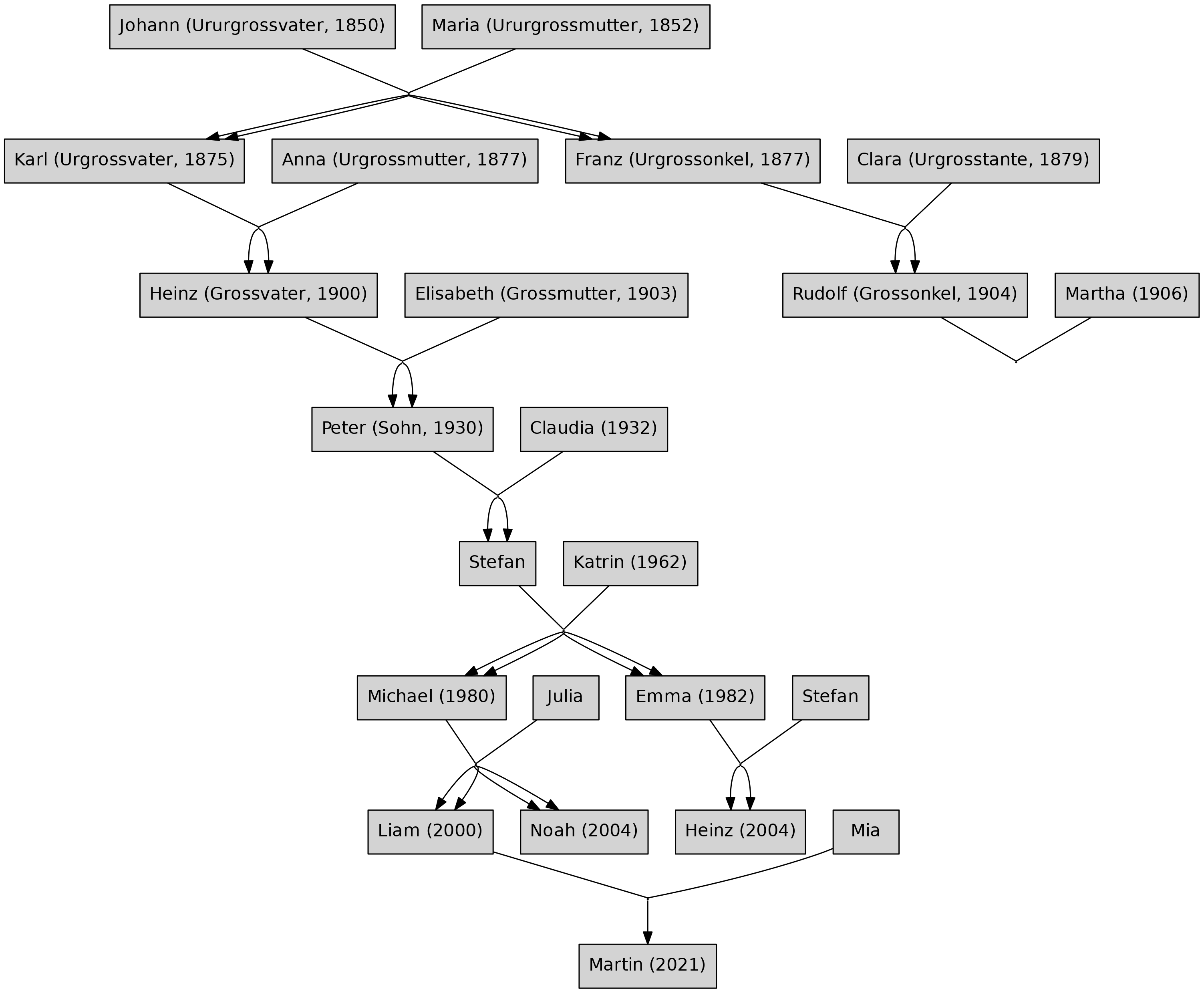
🌳 Rendere visibile la storia della famiglia

Il tuo albero genealogico – collegato tra generazioni

Mostra da dove vieni. E per chi scrivi la storia.

🌳 Libro di vita e albero genealogico in uno – la tua storia personale e la storia della tua famiglia in un unico luogo.

Conservare, condividere e tramandare insieme.

🔗

Completare insieme

Puoi condividere il tuo albero genealogico tramite un link sicuro. I membri della famiglia possono aggiungere le proprie linee e relazioni senza account – per una storia familiare viva e condivisa.

🧬

Relazioni familiari come immagine – chiare & toccanti

👨‍👩‍👧

Registra partner, figli e linee delle tue origini

📖

Integrato automaticamente nel libro della vita – come parte della tua storia

🎁

Da tramandare – per la famiglia e le generazioni future

L’albero genealogico viene generato automaticamente come immagine e integrato nel libro della vita – per conservare vividamente le linee familiari.

Semplice. Personale. Sicuro.

🧭

Semplice & guidato

Rispondi a domande curate con attenzione – capitolo dopo capitolo.

🔒

Privato & protetto

Solo chi autorizzi potrà leggere la storia di vita.

🎁

Da regalare & custodire

Crea un PDF da condividere o conservare per il futuro.

Come funziona

1

Registrati gratuitamente

Crea un profilo di vita – per te oppure per una persona cara.

2

Raccogli i ricordi

Racconta infanzia, giovinezza e altro – con testi e immagini.

3

Salva o condividi in PDF

Trasforma il libro in un PDF o condividilo con chi desideri.

💬 Parla semplicemente – senza scrivere

Viadavita offre una funzione di dettatura integrata: racconta i tuoi ricordi a voce – parole come “punto”, “virgola”, “capo” o “stop” vengono riconosciute automaticamente.

Ideale per le persone anziane o per chi preferisce parlare piuttosto che scrivere.

Nota: funziona con Chrome (desktop e Android). Non disponibile su iPhone/iPad o Firefox.

💡 Libro della vita & Libro per bambini – Ricordi per generazioni

Inizia gratis. Pagamento unico – per la tua storia o quella della tua famiglia. Da conservare per sempre. Nessun abbonamento.

🌳 Con albero genealogico

Basic

La tua storia personale o quella di un bambino – come libro digitale per sempre

  • 📘 1 libro digitale della vita (per te o un membro della famiglia)
  • 📖 Tutti i capitoli & domande inclusi
  • 💬 Domande per adulti & bambini
  • 📄 Esporta come PDF in vero formato libro
  • 🚫 Senza filigrana – privato & di alta qualità
  • ⬇️ Scarica, stampa & condividi in qualsiasi momento
  • 🖼️ 1 immagine & audio per domanda per ricordi vividi
  • 👥 Accesso per persone fidate (anche senza login)
  • 🌳 Include albero genealogico interattivo – unito in modo unico al tuo libro

    📌 Nessun altro fornitore combina libro della vita & albero genealogico in un solo prodotto.

34.00 CHF

✅ Protezione dati svizzera – i tuoi dati rimangono privati. Pagamento unico, nessun abbonamento.

💎 Inizia gratis – nessun abbonamento, nessun rischio.

🌳 Con albero genealogico
⭐ Il più scelto per le famiglie

Family

Per tutta la famiglia – fino a 4 libri per genitori, bambini e nonni

  • 📘 4 libro digitale della vita (per te o un membro della famiglia)
  • 📖 Tutti i capitoli & domande inclusi
  • 💬 Domande per adulti & bambini
  • 📄 Esporta come PDF in vero formato libro
  • 🚫 Senza filigrana – privato & di alta qualità
  • ⬇️ Scarica, stampa & condividi in qualsiasi momento
  • 🖼️ 1 immagine & audio per domanda per ricordi vividi
  • 👥 Accesso per persone fidate (anche senza login)
  • 🌳 Include albero genealogico interattivo – unito in modo unico al tuo libro

    📌 Nessun altro fornitore combina libro della vita & albero genealogico in un solo prodotto.

99.00 CHF

💎 Meno di 24.75 CHF per libro – ricordi per generazioni

✅ Protezione dati svizzera – i tuoi dati rimangono privati. Pagamento unico, nessun abbonamento.

+1 Libro

Aggiungi un'altra storia di vita – per fratelli, nonni o persone care speciali

  • 1 libro aggiuntivo (vita o bambino)
  • 🔒 Disponibile solo dopo l'acquisto di Basic o Family

25.00 CHF

✅ Protezione dati svizzera – i tuoi dati rimangono privati. Pagamento unico, nessun abbonamento.

💡 Inizia gratis – nessun abbonamento, nessun rischio. Deciderai più tardi se sbloccare il tuo libro. I tuoi dati rimangono privati.

Inizia gratis ora

Com’è nata Viadavita?

L’idea di Viadavita è nata dal desiderio di conservare i ricordi – per la propria famiglia, per i bambini, per le generazioni future.

« Come padre di un bambino piccolo e figlio di genitori anziani, un giorno ho visto su TikTok una pubblicità per un libro dei ricordi con domande tipo: Papà, raccontami … Mi ha toccato. Sarebbe un regalo meraviglioso per Leo – pieno di storie dei suoi nonni. »

Volevo ordinare il libro – ma poi il dubbio: scriverei davvero a mano? Dopo tanti anni al computer, la mia calligrafia è quasi illeggibile.

Allora perché non farlo in digitale? Invece di scrivere: raccontare. Parlare nel microfono. Testi, immagini, audio – tutto in un unico posto. E alla fine salvare come PDF o flipbook.

E poiché i ricordi fanno sempre parte della famiglia, anche un albero genealogico doveva farne parte – per mostrare come tutto è connesso.

Così è nata Viadavita: Una piattaforma digitale per libri della vita e libri per bambini. Personale, sicura e per sempre – per te, tuo figlio e tutte le persone importanti. »

Bilgin, fondatore di Viadavita.ch

Domande frequenti su Viadavita

Sì. Puoi iniziare gratuitamente e salvare il tuo libro di vita o per bambini. Per sbloccarlo, puoi scegliere un pacchetto unico – senza abbonamento o obblighi.
Solo tu – e le persone a cui concedi l’accesso. Decidi tu se vuoi condividerlo – ad esempio con familiari, amici o una persona di fiducia.
I tuoi contenuti sono criptati e archiviati su server in Svizzera. Hai sempre il pieno controllo sul tuo libro e sui tuoi dati.
No. Viadavita è semplice e intuitivo – anche per persone anziane. Funziona direttamente nel browser, senza app né installazione.
Sì. Puoi modificare i testi, aggiungere capitoli o caricare immagini in qualsiasi momento – anche insieme ad altri, se vuoi.
Sì. Puoi condividere il tuo libro tramite link (senza login) – ad esempio con genitori, figli o amici. Possono aggiungere testi o immagini.
Puoi scaricarlo in qualsiasi momento come PDF – per stamparlo, conservarlo o regalarlo. L’esportazione funziona con tutti i tipi di libro.
Con Limit +1 puoi sbloccare un secondo libro – ad esempio per un familiare o un figlio. È necessario avere un pacchetto Base o Famiglia.
Un luogo digitale per custodire i ricordi dei primi anni di tuo figlio – dalla gravidanza all’inizio della scuola. Rispondi alle domande, aggiungi foto e crei un libro unico.
Genitori o altre persone di riferimento rispondono alle domande. Dall’età scolare, anche il bambino può aggiungere pensieri propri.
Dall’inizio della gravidanza fino a circa 11 anni. I capitoli sono organizzati per età: "Quando avevo due anni", "Quando avevo otto anni" ecc.
Il libro rafforza le radici di tuo figlio. Mostra quanto è stato amato – fin dall’inizio. Forse un giorno risponderà lui/lei alle stesse domande.
Sì. Puoi salvarlo come PDF, stamparlo o condividerlo come flipbook digitale – ad esempio per un compleanno o come ricordo.
Aiuta a conservare i ricordi dell’infanzia – dall’ecografia all’inizio della scuola. Non si tratta di fatti, ma di emozioni, storie e piccoli momenti preziosi.
Il libro di vita è pensato per gli adulti – per raccontare tutta una vita. Il libro per bambini accompagna i primi anni – fino agli 11 anni circa.
👉 Trovi altre risposte nel Centro assistenza