Viadavita Logo

Le livre de vie numérique – pour vous, votre enfant ou votre famille.

Viadavita vous aide à préserver vos souvenirs – pour les adultes, les enfants et vos proches.

Commencer gratuitement
viadavita.ch

Pourquoi Viadavita ?

Les plus belles histoires naissent au quotidien – mais s’effacent souvent avec le temps. Viadavita t’aide à les préserver : pour toi-même, pour ton enfant ou pour des proches. Souvenirs d’enfance ou premières années de ton enfant – tu conserves ce qui compte. En texte, en image ou bientôt en audio – à ton rythme, pour toujours.

Comment fonctionne Viadavita ?

Viadavita t’aide à conserver des souvenirs – pour toi, ton enfant ou tes proches. Que ce soit sous forme de livre de vie ou de livre pour enfant : tu réponds à des questions personnelles, ajoutes des textes et des photos – à ton rythme.

Tu commences gratuitement. Avec un paiement unique, tu débloques ton livre entier – sans abonnement, sans pression. Pour des souvenirs qui restent.

💎 Voir les forfaits

👶 Spécialement pour les parents

Le livre d’enfance – Des souvenirs pour les tout-petits

Immortalisez la grossesse, la naissance et les premières années dans un livre numérique plein de tendresse.

Des premiers mots aux moments drôles – le livre d’enfance vous aide à conserver les souvenirs du quotidien de votre enfant.

Idéal comme cadeau, capsule temporelle ou simplement pour plus tard. Vous répondez aux questions – nous faisons le livre.

Voir un exemple de livre d’enfance

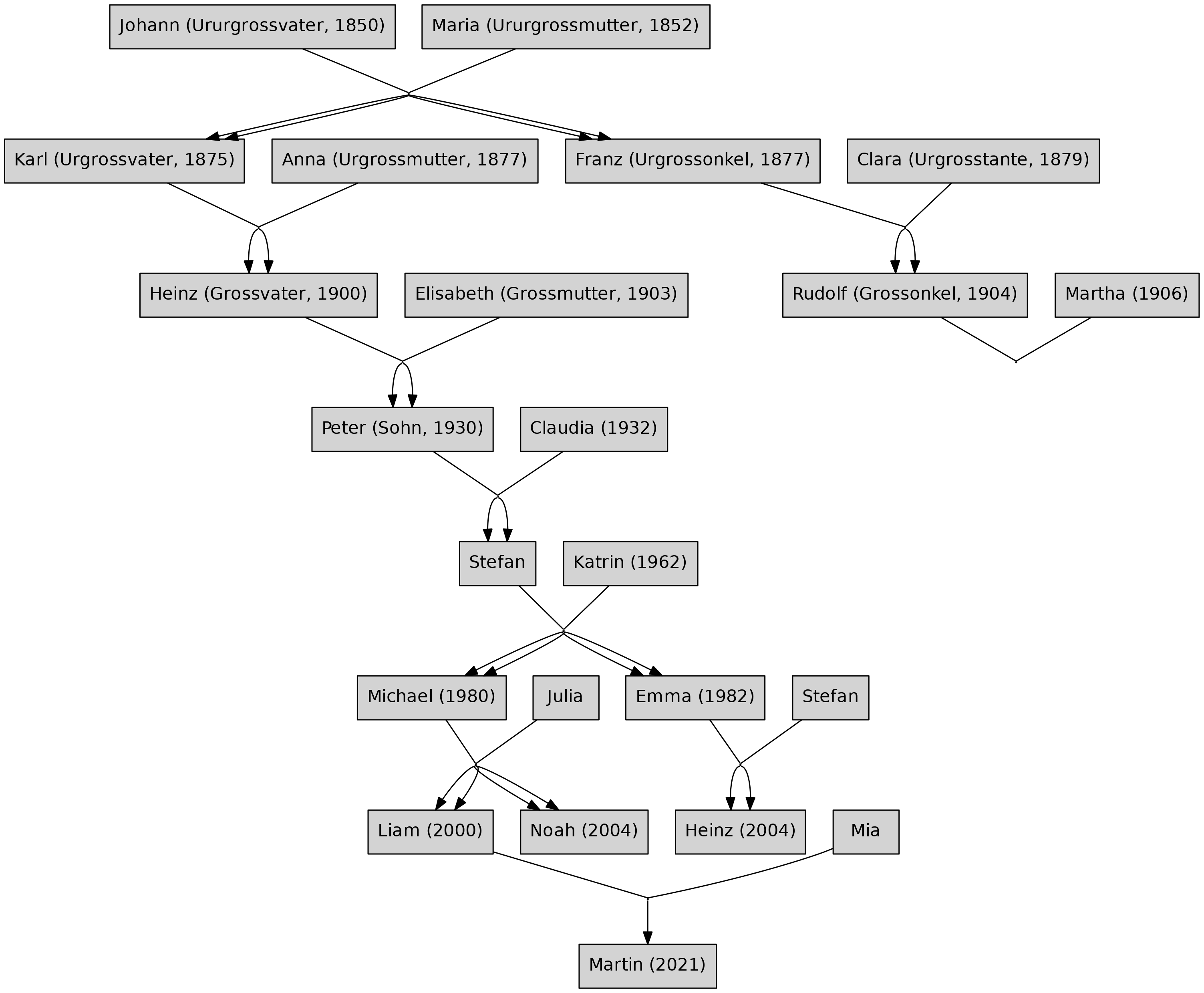
🌳 Rendre l’histoire familiale visible

Ton arbre généalogique – relié à travers les générations

Montre d’où tu viens. Et pour qui tu écris l’histoire.

🌳 Livre de vie et arbre généalogique réunis – ton histoire personnelle et celle de ta famille en un seul endroit.

Préserver, partager et transmettre ensemble.

🔗

Compléter ensemble

Tu peux partager ton arbre généalogique via un lien sécurisé. Les membres de la famille peuvent compléter leurs propres lignes et relations sans compte – pour une histoire familiale vivante et commune.

🧬

Les relations familiales en image – claires & émouvantes

👨‍👩‍👧

Saisir partenaires, enfants et lignées de tes origines

📖

Intégré automatiquement dans le livre de vie – comme partie de ton histoire

🎁

À transmettre – pour la famille et les générations futures

L’arbre généalogique est automatiquement généré comme image et intégré au livre de vie – pour préserver les lignées familiales de manière vivante.

Simple. Personnel. Sécurisé.

🧭

Simple & guidé

Répondez à des questions formulées avec soin – chapitre par chapitre.

🔒

Privé & sécurisé

C’est vous qui décidez qui peut consulter l’histoire de vie.

🎁

À offrir & conserver

Créez un PDF illustré – à partager ou à garder pour les générations futures.

Comment ça fonctionne

1

Créer un compte gratuitement

Créer un profil de vie – pour soi ou pour une personne importante.

2

Capturer les souvenirs

Répondez à des questions sur l’enfance, la jeunesse et plus encore – en texte et en images.

3

Enregistrer ou partager en PDF

Créer un livre de vie au format PDF ou le partager avec ses proches.

💬 Parlez simplement – sans taper

Viadavita propose une fonction de dictée intégrée : dites simplement vos souvenirs – les mots comme « point », « virgule », « paragraphe » ou « stop » sont automatiquement reconnus.

Idéal pour les personnes âgées ou celles qui préfèrent parler plutôt que taper.

Remarque : fonctionne avec Chrome (ordinateur & Android). Non disponible sur iPhone/iPad ou Firefox.

💡 Livre de vie & Livre pour enfants – Souvenirs pour des générations

Commence gratuitement. Paiement unique – pour ton histoire ou celle de ta famille. À préserver pour toujours. Pas d'abonnement.

🌳 Avec arbre généalogique

Basic

Ton histoire personnelle ou celle d'un enfant – sous forme de livre numérique pour l'éternité

  • 📘 1 livre de vie numérique (pour toi ou un membre de la famille)
  • 📖 Tous les chapitres & questions inclus
  • 💬 Questions pour adultes & enfants
  • 📄 Export en PDF au format livre
  • 🚫 Sans filigrane – privé & de haute qualité
  • ⬇️ Télécharger, imprimer & partager à tout moment
  • 🖼️ 1 image & audio par question pour des souvenirs vivants
  • 👥 Accès des personnes de confiance (même sans connexion)
  • 🌳 Inclut l'arbre généalogique interactif – combiné de manière unique avec ton livre

    📌 Aucun autre fournisseur ne combine livre de vie & arbre généalogique en un seul produit.

34.00 CHF

✅ Protection des données suisse – tes données restent privées. Paiement unique, pas d'abonnement.

💎 Commence gratuitement – pas d'abonnement, aucun risque.

🌳 Avec arbre généalogique
⭐ Meilleure offre pour les familles

Family

Pour toute la famille – jusqu'à 4 livres pour parents, enfants et grands-parents

  • 📘 4 livre de vie numérique (pour toi ou un membre de la famille)
  • 📖 Tous les chapitres & questions inclus
  • 💬 Questions pour adultes & enfants
  • 📄 Export en PDF au format livre
  • 🚫 Sans filigrane – privé & de haute qualité
  • ⬇️ Télécharger, imprimer & partager à tout moment
  • 🖼️ 1 image & audio par question pour des souvenirs vivants
  • 👥 Accès des personnes de confiance (même sans connexion)
  • 🌳 Inclut l'arbre généalogique interactif – combiné de manière unique avec ton livre

    📌 Aucun autre fournisseur ne combine livre de vie & arbre généalogique en un seul produit.

99.00 CHF

💎 Moins de 24.75 CHF par livre – des souvenirs pour des générations

✅ Protection des données suisse – tes données restent privées. Paiement unique, pas d'abonnement.

+1 Livre

Ajouter une autre histoire de vie – pour les frères et sœurs, grands-parents ou proches

  • 1 livre supplémentaire (vie ou enfant)
  • 🔒 Disponible uniquement après l'achat de Basic ou Family

25.00 CHF

✅ Protection des données suisse – tes données restent privées. Paiement unique, pas d'abonnement.

💡 Commence gratuitement – pas d'abonnement, aucun risque. Tu décideras plus tard si tu souhaites débloquer ton livre. Tes données restent privées.

Commencer gratuitement

Comment est né Viadavita ?

L’idée de Viadavita est née du désir de préserver des souvenirs – pour sa propre famille, pour les enfants, pour les générations futures.

« En tant que père d’un jeune garçon et fils de parents âgés, j’ai vu un jour sur TikTok une publicité pour un livre de souvenirs avec des questions comme : Papa, raconte-moi … J’ai été touché. Ce serait un cadeau merveilleux pour Léo – rempli d’histoires de ses grands-parents. »

Je voulais commander le livre – mais j’ai hésité : est-ce que j’écrirais vraiment à la main ? Après tant d’années à l’ordinateur, mon écriture est à peine lisible.

Alors pourquoi ne pas le faire en numérique ? Au lieu de taper : simplement raconter. Parler dans le micro. Textes, photos, audio – tout rassemblé en un seul endroit. Et à la fin, sauvegardé en PDF ou en flipbook.

Et comme les souvenirs font toujours partie de la famille, un arbre généalogique devait en faire partie – pour montrer comment tout est relié.

C’est ainsi qu’est né Viadavita : Une plateforme numérique pour des livres de vie et des livres pour enfants. Personnel, sécurisé et pour toujours – pour toi, ton enfant et tous ceux qui comptent pour toi. »

Bilgin, fondateur de Viadavita.ch

Questions fréquentes sur Viadavita

Oui. Tu peux commencer gratuitement et enregistrer ton livre de vie ou d’enfant. Pour le débloquer, tu choisis un forfait unique – sans abonnement, sans engagement.
Toi seul·e – et les personnes à qui tu donnes l’accès. Tu décides si tu veux le partager – par exemple avec ta famille, des amis ou une personne de confiance.
Tes contenus sont cryptés et stockés sur des serveurs en Suisse. Tu gardes le contrôle sur ton livre et tes données à tout moment.
Non. Viadavita est simple et intuitif – même pour les personnes âgées. Pas besoin d’application, cela fonctionne directement dans le navigateur.
Oui. Tu peux modifier les textes, ajouter des chapitres ou télécharger des images à tout moment – seul·e ou à plusieurs.
Oui. Tu peux partager ton livre par lien (sans connexion) – par exemple avec des parents, enfants ou amis. Ils peuvent ajouter du contenu ou des images.
Tu peux le télécharger en PDF – pour l’imprimer, l’archiver ou l’offrir. Cela fonctionne pour tous les types de livres.
Avec Limit +1, tu peux débloquer un livre supplémentaire – par exemple pour un·e proche ou ton enfant. Il faut avoir un forfait de base ou familial.
Un souvenir numérique pour les premières années de ton enfant – de la grossesse à l’école. Tu réponds à des questions, ajoutes des photos et crées un livre unique.
Les parents ou autres personnes proches répondent aux questions. Dès l’école, l’enfant peut aussi ajouter ses propres réponses.
De la grossesse jusqu’à environ 11 ans. Les chapitres sont organisés par âge : « Quand j’avais deux ans », « Quand j’avais huit ans », etc.
Le livre renforce les racines de ton enfant. Il montre qu’il ou elle est aimé·e depuis toujours. Peut-être qu’un jour il/elle répondra aux mêmes questions.
Oui. Tu peux l’enregistrer en PDF, l’imprimer ou le partager en flipbook – par exemple pour un anniversaire ou comme souvenir.
Il aide à garder les souvenirs d’enfance – du premier écho à l’école. Ce n’est pas l’exactitude qui compte, mais les émotions, les histoires et les petits moments.
Le livre de vie est pour les adultes – pour des souvenirs de toute une vie. Le livre d’enfant est pour les premières années – jusqu’à environ 11 ans.
👉 Vous trouverez plus de réponses dans le Centre d’aide