Viadavita Logo

El libro de vida digital – para ti, tu hijo o tu familia.

Viadavita te ayuda a guardar recuerdos – para adultos, niños y seres queridos.

Comienza gratis ahora
viadavita.ch

¿Por qué Viadavita?

Las historias más hermosas comienzan en lo cotidiano – pero a menudo se olvidan. Viadavita te ayuda a conservarlas: para ti, para tu hijo o para alguien querido. Ya sean recuerdos de infancia o los primeros años de tu hijo – guardas lo que importa. Con texto, imágenes o pronto también audio – a tu ritmo, para siempre.

¿Cómo funciona Viadavita?

Viadavita te ayuda a conservar recuerdos – para ti, tu hijo o tus seres queridos. Ya sea como libro de vida o libro infantil: respondes preguntas personales, agregas textos e imágenes – a tu ritmo.

Empiezas gratis. Con un solo pago puedes desbloquear tu libro completo – sin suscripción, sin presión. Para recuerdos que perduran.

💎 Ver paquetes ahora

👶 Especial para padres

El libro infantil – Recuerdos para los más pequeños

Guarda el embarazo, el nacimiento y los primeros años en un libro digital lleno de cariño.

Desde las primeras palabras hasta los momentos divertidos – el libro infantil te ayuda a conservar recuerdos valiosos para tu hijo.

Ideal como regalo, cápsula del tiempo o para más adelante. Tú respondes – nosotros creamos el libro.

Ver ejemplo de libro infantil

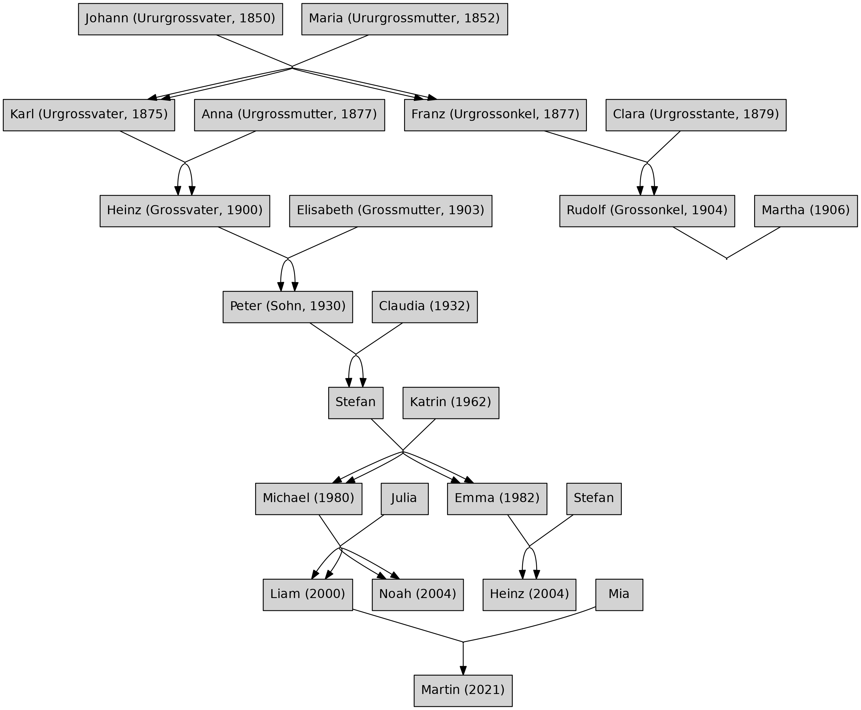
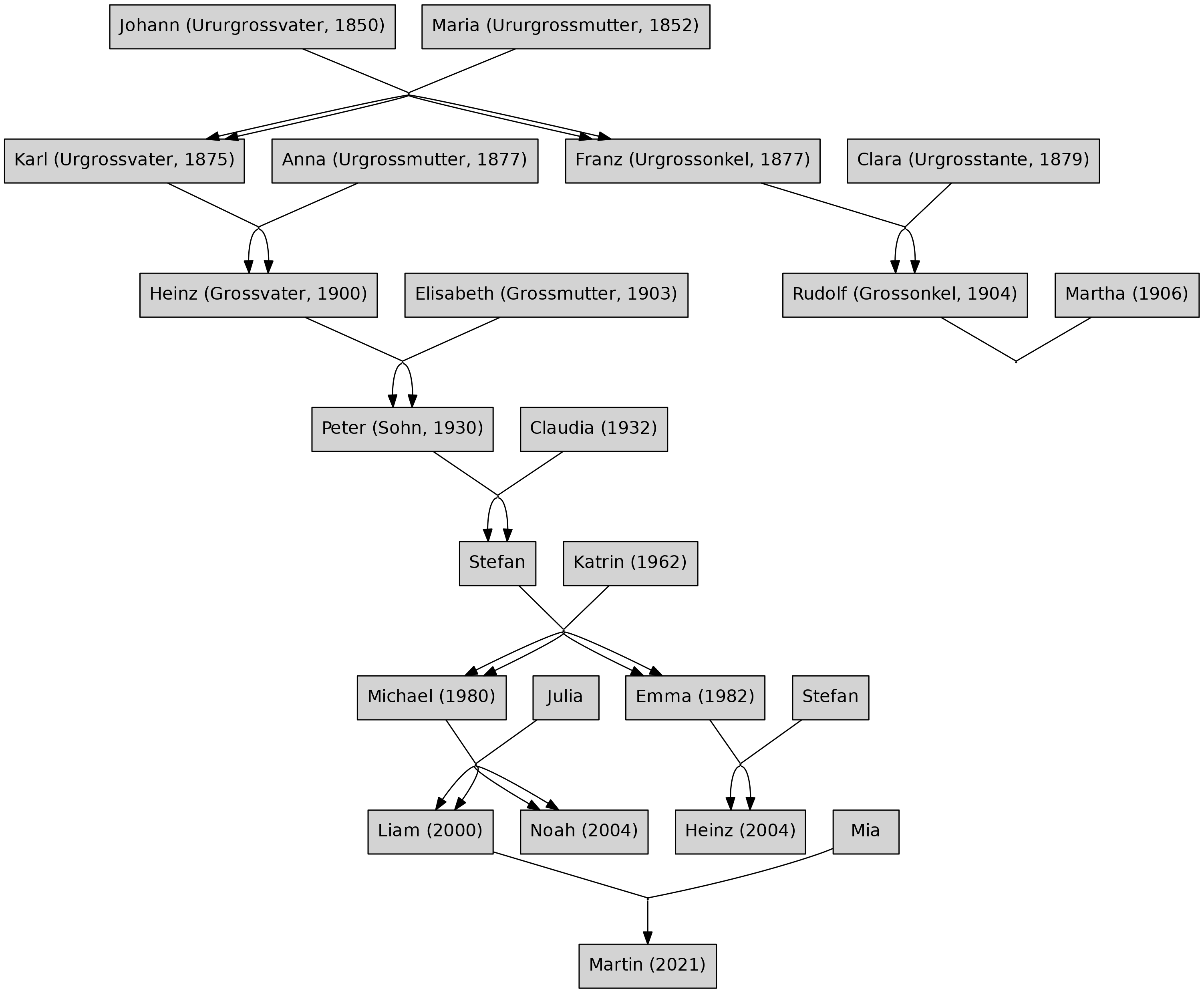
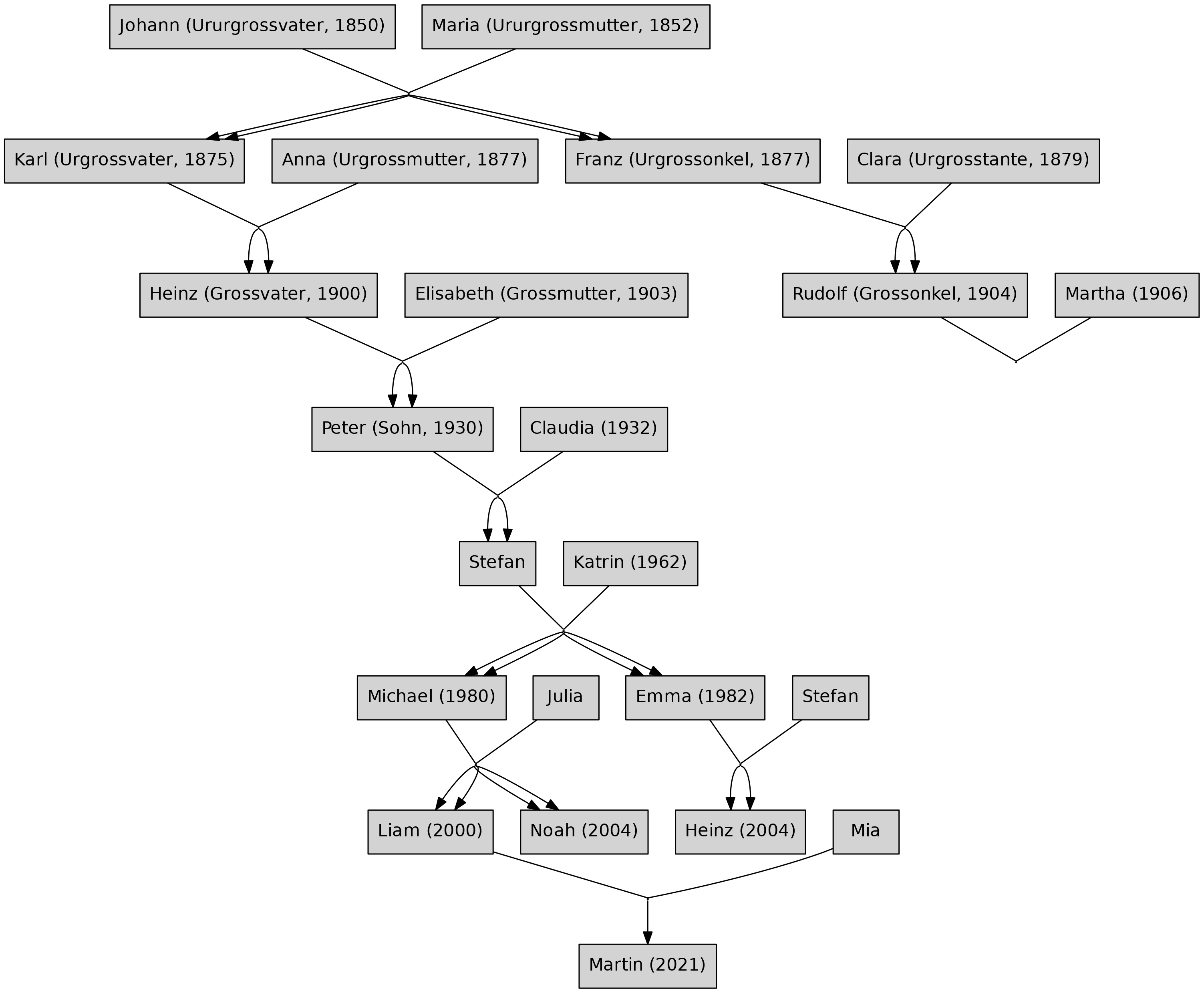
🌳 Hacer visible la historia familiar

Tu árbol genealógico – conectado a través de generaciones

Muestra de dónde vienes. Y para quién escribes la historia.

🌳 Libro de vida y árbol genealógico en uno – tu historia personal y la historia de tu familia en un solo lugar.

Preservar, compartir y transmitir juntos.

🔗

Completar juntos

Puedes compartir tu árbol genealógico mediante un enlace seguro. Los miembros de la familia pueden añadir sus propias líneas y relaciones sin cuenta – para una historia familiar viva y compartida.

🧬

Relaciones familiares en imagen – claras & conmovedoras

👨‍👩‍👧

Registrar parejas, hijos y líneas de tu origen

📖

Integrado automáticamente en el libro de vida – como parte de tu historia

🎁

Para compartir – para la familia y las futuras generaciones

El árbol genealógico se genera automáticamente como imagen y se integra en el libro de vida – para preservar vívidamente las líneas familiares.

Sencillo. Personal. Seguro.

🧭

Fácil y guiado

Responde preguntas cuidadosamente formuladas – capítulo por capítulo.

🔒

Privado y protegido

Solo tú decides quién puede leer la historia de vida.

🎁

Para regalar y conservar

Crea un PDF diseñado para compartir o guardar como legado familiar.

Cómo funciona

1

Regístrate gratis

Crea un perfil de vida – para ti o para alguien importante.

2

Captura recuerdos

Responde preguntas sobre infancia, juventud y más – con texto e imágenes.

3

Guarda o comparte en PDF

Convierte el libro en PDF o compártelo con quienes elijas.

💬 Habla fácilmente – sin escribir

Viadavita ofrece una función de dictado integrada: simplemente habla tus recuerdos – palabras como “punto”, “coma”, “párrafo” o “stop” se reconocen automáticamente.

Ideal para personas mayores o quienes prefieren hablar en lugar de escribir.

Nota: Funciona en Chrome (ordenador y Android). No disponible en iPhone/iPad o Firefox.

💡 Libro de vida & Libro infantil – Recuerdos para generaciones

Empieza gratis. Pago único – para tu historia o la de tu familia. Presérvalo para siempre. Sin suscripción.

🌳 Con árbol genealógico

Basic

Tu historia personal o la de un niño – como libro digital para la eternidad

  • 📘 1 libro digital de vida (para ti o un miembro de la familia)
  • 📖 Todos los capítulos & preguntas incluidos
  • 💬 Preguntas para adultos & niños
  • 📄 Exporta como PDF en formato de libro real
  • 🚫 Sin marca de agua – privado & de alta calidad
  • ⬇️ Descargar, imprimir & compartir en cualquier momento
  • 🖼️ 1 imagen & audio por pregunta para recuerdos vivos
  • 👥 Acceso de personas de confianza (incluso sin iniciar sesión)
  • 🌳 Incluye árbol genealógico interactivo – combinado de forma única con tu libro

    📌 Ningún otro proveedor combina libro de vida & árbol genealógico en un solo producto.

34.00 CHF

✅ Protección de datos suiza – tus datos permanecen privados. Pago único, sin suscripción.

💎 Empieza gratis – sin suscripción, sin riesgo.

🌳 Con árbol genealógico
⭐ Más vendido para familias

Family

Para toda la familia – hasta 4 libros para padres, hijos y abuelos

  • 📘 4 libro digital de vida (para ti o un miembro de la familia)
  • 📖 Todos los capítulos & preguntas incluidos
  • 💬 Preguntas para adultos & niños
  • 📄 Exporta como PDF en formato de libro real
  • 🚫 Sin marca de agua – privado & de alta calidad
  • ⬇️ Descargar, imprimir & compartir en cualquier momento
  • 🖼️ 1 imagen & audio por pregunta para recuerdos vivos
  • 👥 Acceso de personas de confianza (incluso sin iniciar sesión)
  • 🌳 Incluye árbol genealógico interactivo – combinado de forma única con tu libro

    📌 Ningún otro proveedor combina libro de vida & árbol genealógico en un solo producto.

99.00 CHF

💎 Menos de 24.75 CHF por libro – recuerdos para generaciones

✅ Protección de datos suiza – tus datos permanecen privados. Pago único, sin suscripción.

+1 Libro

Añade otra historia de vida – para hermanos, abuelos o personas queridas

  • 1 libro adicional (vida o niño)
  • 🔒 Disponible solo después de comprar Basic o Family

25.00 CHF

✅ Protección de datos suiza – tus datos permanecen privados. Pago único, sin suscripción.

💡 Empieza gratis – sin suscripción, sin riesgo. Decide más tarde si quieres desbloquear tu libro. Tus datos permanecen privados.

Empieza gratis ahora

¿Cómo nació Viadavita?

La idea de Viadavita nació del deseo de conservar recuerdos – para la familia, los niños y las futuras generaciones.

« Como padre de un hijo pequeño e hijo de padres mayores, un día vi en TikTok un anuncio de un libro de recuerdos con preguntas como: Papá, cuéntame … Me emocionó. Sería un regalo maravilloso para Leo – lleno de historias de sus abuelos. »

Quería pedir el libro – pero entonces dudé: ¿Realmente lo escribiría a mano? Después de tantos años en el ordenador, mi letra es casi ilegible.

Entonces pensé: ¿por qué no hacerlo digital? En lugar de escribir: simplemente contar. Hablar al micrófono. Textos, imágenes, audio – todo reunido en un solo lugar. Y al final guardarlo como PDF o flipbook.

Y como los recuerdos siempre forman parte de la familia, también debía incluirse un árbol genealógico – para mostrar cómo todo está conectado.

Así nació Viadavita: Una plataforma digital para libros de vida y libros infantiles. Personal, segura y para siempre – para ti, tu hijo y todos los que te importan. »

Bilgin, fundador de Viadavita.ch

Preguntas frecuentes sobre Viadavita

Sí. Puedes comenzar gratis y guardar tu libro de vida o infantil. Solo cuando quieras desbloquearlo, eliges un paquete único – sin suscripción, sin compromiso.
Solo tú – y las personas a las que les des acceso. Tú decides si deseas compartir tu libro – por ejemplo con tu familia, amistades o alguien de confianza.
Tus contenidos se almacenan en servidores suizos y están cifrados. Siempre tienes el control sobre tu libro y tus datos.
No. Viadavita es simple e intuitivo – incluso para personas mayores. Funciona directamente en el navegador, sin app ni instalación.
Sí. Puedes cambiar textos, añadir capítulos o subir imágenes en cualquier momento – también junto con otras personas si lo deseas.
Sí. Puedes compartir tu libro mediante un enlace (sin inicio de sesión) – por ejemplo con padres, hijos o amistades. Ellos pueden añadir textos o imágenes.
Puedes descargar tu libro en formato PDF en cualquier momento – para imprimirlo, archivarlo o regalarlo. El export funciona con todos los tipos de libro.
Con el paquete Limit +1 puedes desbloquear un libro adicional – por ejemplo para un familiar o tu hijo/a. Requiere tener un paquete Básico o Familiar.
Un espacio digital de recuerdos para los primeros años de tu hijo/a – desde el embarazo hasta el inicio escolar. Respondes preguntas, añades imágenes y creas un libro único.
Madre, padre u otras personas cercanas responden las preguntas. A partir de la edad escolar, el propio niño o niña puede añadir sus pensamientos.
Desde el comienzo del embarazo hasta unos 11 años. Los capítulos están organizados por edad: "Cuando tenía dos años", "Cuando tenía ocho años", etc.
El libro fortalece las raíces de tu hijo/a. Le muestra cuánto ha sido amado/a – desde el principio. Quizás un día él/ella responderá las mismas preguntas.
Sí. Puedes guardarlo como PDF, imprimirlo o compartirlo como flipbook digital – por ejemplo para un cumpleaños o como recuerdo especial.
El libro ayuda a conservar recuerdos especiales de la infancia – desde la primera ecografía hasta el inicio escolar. Se trata de sentimientos, historias y momentos que no deberían perderse.
El libro de vida está pensado para personas adultas – para recuerdos de toda una vida. El libro infantil acompaña los primeros años – hasta alrededor de los 11 años.
👉 Encuentra más respuestas en el Centro de ayuda