Viadavita Logo

Das digitale Lebensbuch – für dich, dein Kind oder deine Familie.

Viadavita hilft dir, Erinnerungen festzuhalten – für Erwachsene, Kinder und alle, die dir nahestehen.

Jetzt kostenlos beginnen
viadavita.ch

Warum Viadavita?

Die schönsten Geschichten beginnen im Alltag – doch oft geraten sie in Vergessenheit. Viadavita hilft dir, sie festzuhalten: Für dich selbst, für dein Kind oder für Menschen, die dir nahestehen.
Ob Kindheitserinnerungen oder erste Jahre deines Kindes – du bewahrst, was zählt. Mit Text, Bildern oder bald auch per Audio – in deinem Tempo, für die Ewigkeit.

Wie funktioniert Viadavita?

Viadavita hilft dir, Erinnerungen festzuhalten – für dich selbst, für dein Kind oder für Menschen, die dir nahestehen. Ob als Lebensbuch oder Kinderbuch: Du beantwortest persönliche Fragen, ergänzt Texte und Bilder – alles in deinem Tempo.

Du startest kostenlos. Mit nur einer einmaligen Zahlung kannst du dein gesamtes Buch freischalten – ohne Abo, ohne Druck. Für Erinnerungen, die bleiben.

💎 Jetzt Pakete ansehen

👶 Für die Kleinsten festgehalten

Das Kinderbuch – Erinnerungen an die ersten Jahre

Halte Schwangerschaft, Geburt, Entwicklung und besondere Momente als digitales Buch fest – liebevoll gestaltet für dein Kind.

Von den ersten Worten bis zu lustigen Alltagsszenen: Das Kinderbuch hilft dir, wichtige Meilensteine und unvergessliche Erinnerungen für dein Kind zu bewahren.

Ideal als Geschenk, Zeitkapsel oder bleibende Erinnerung – für Eltern, Grosseltern oder alle, die ein Stück Kindheit sichern möchten.

📘 Beispiel Kinderbuch ansehen

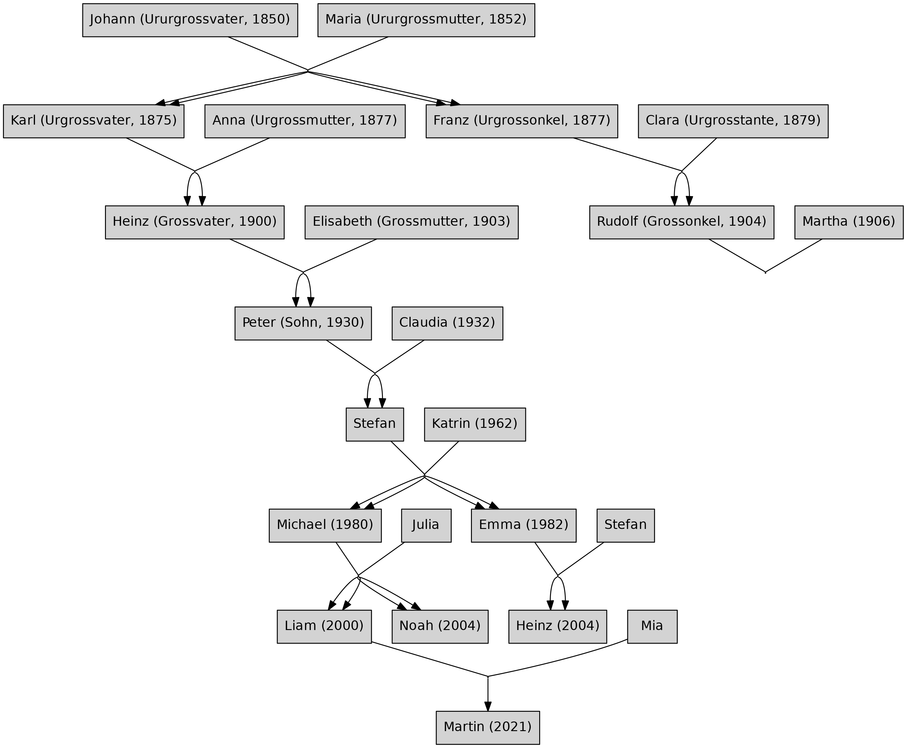
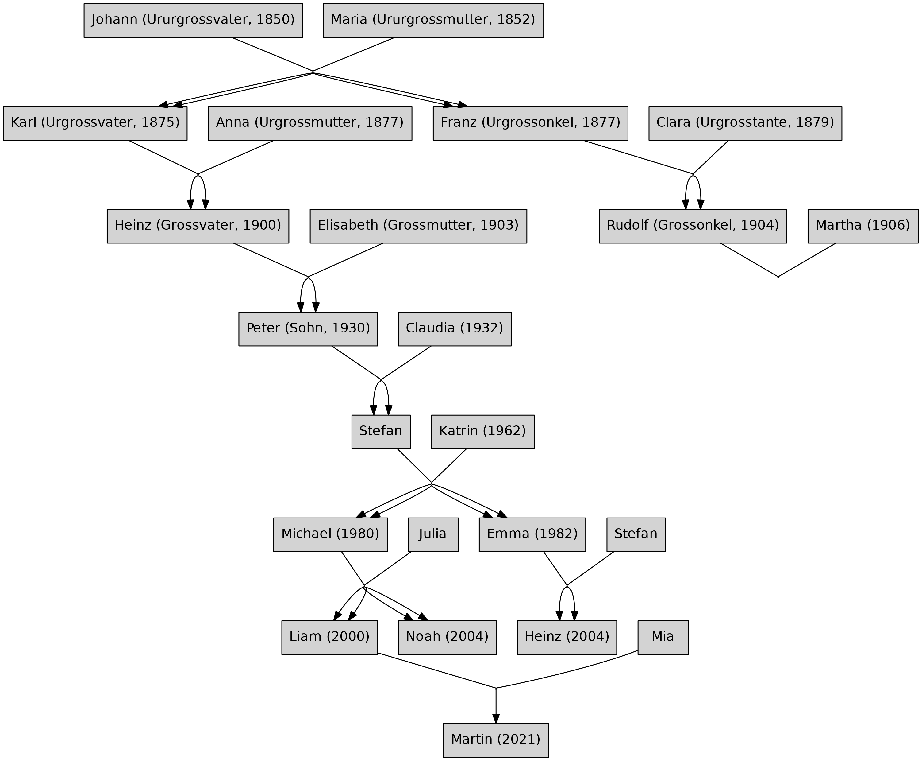
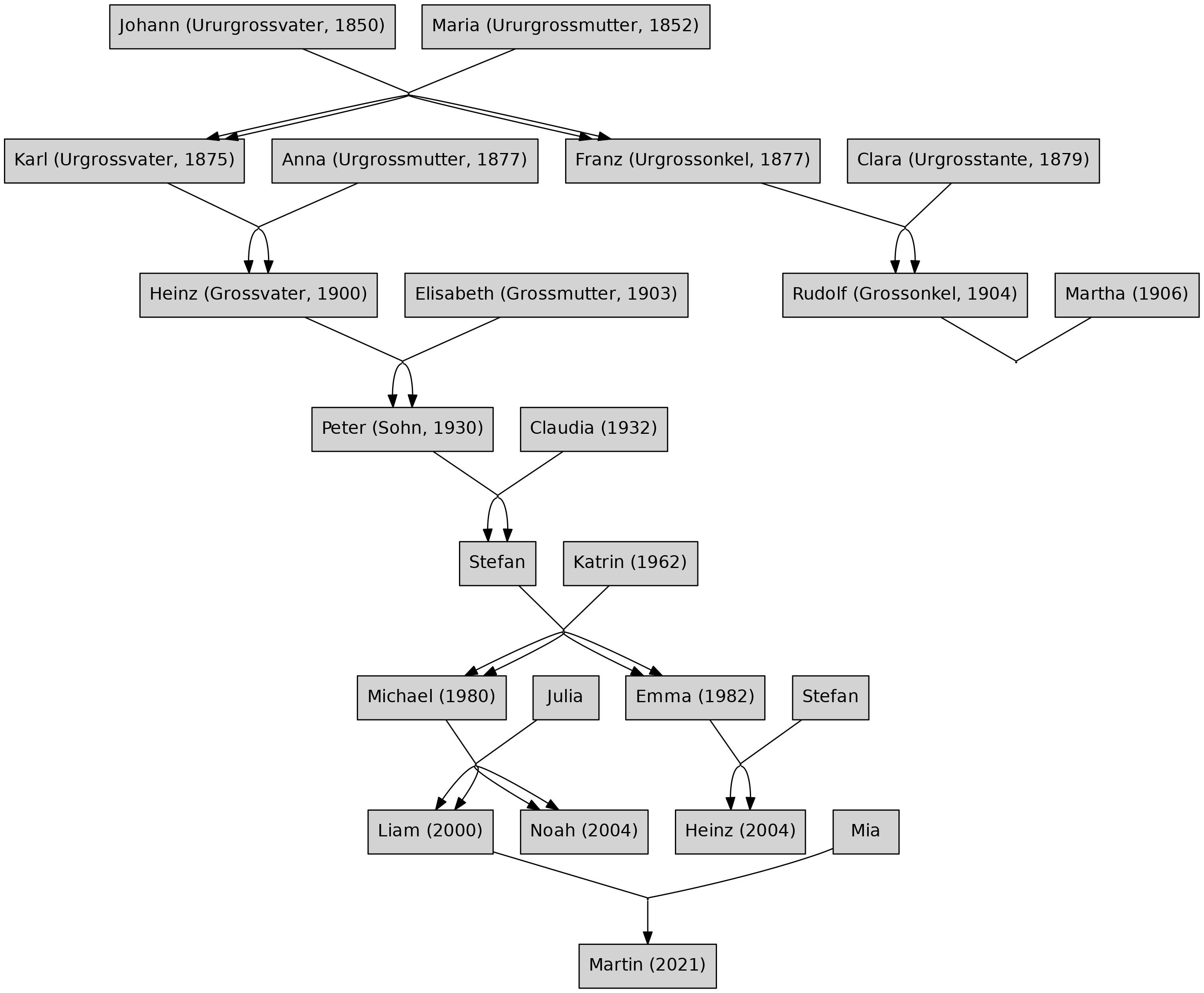
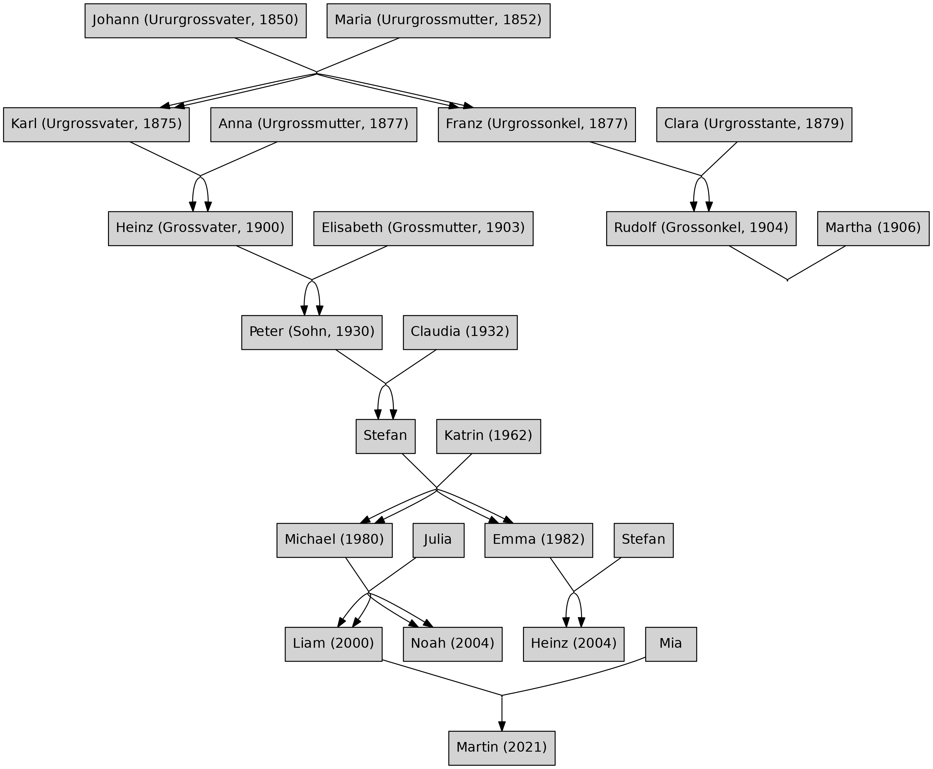
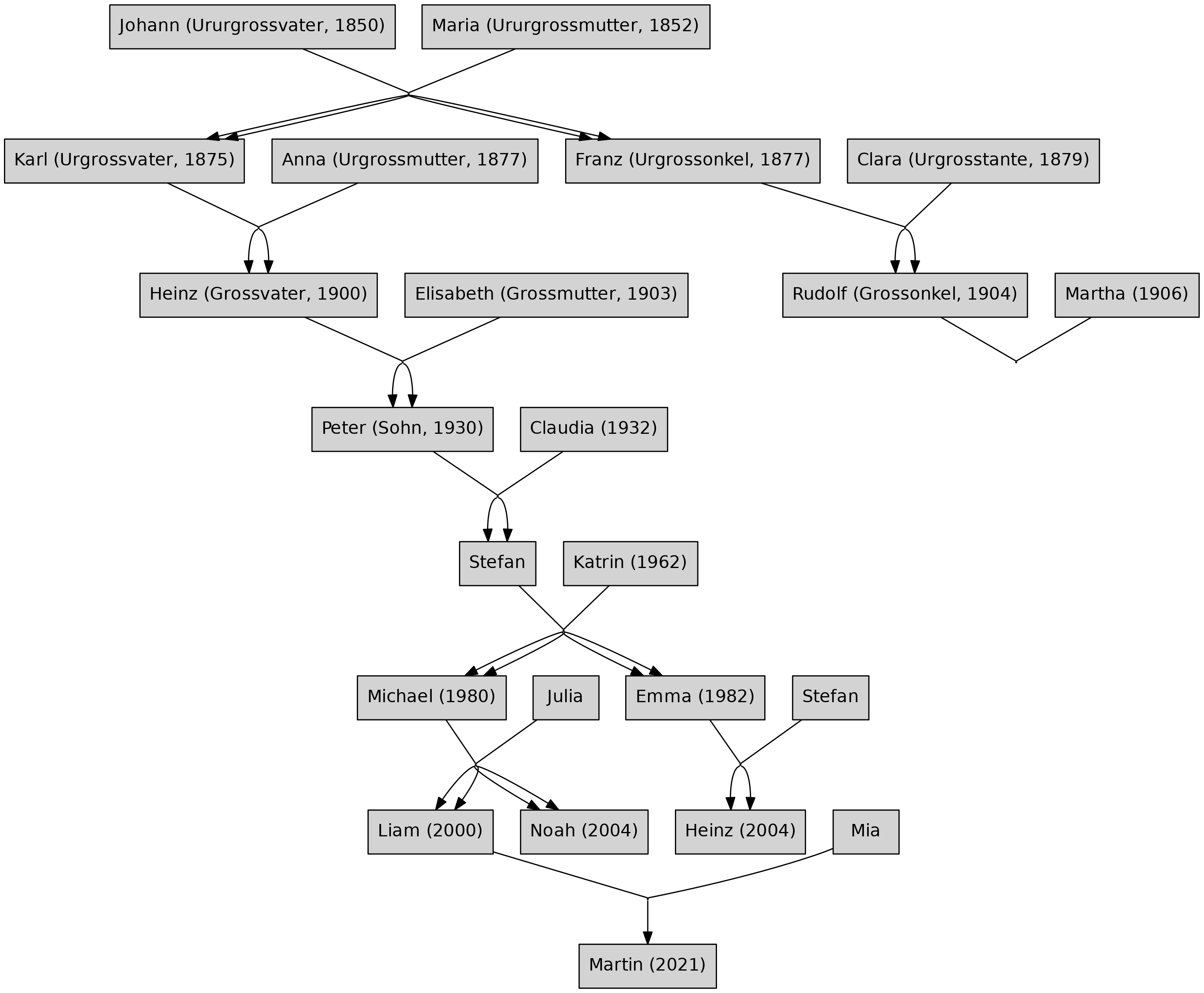
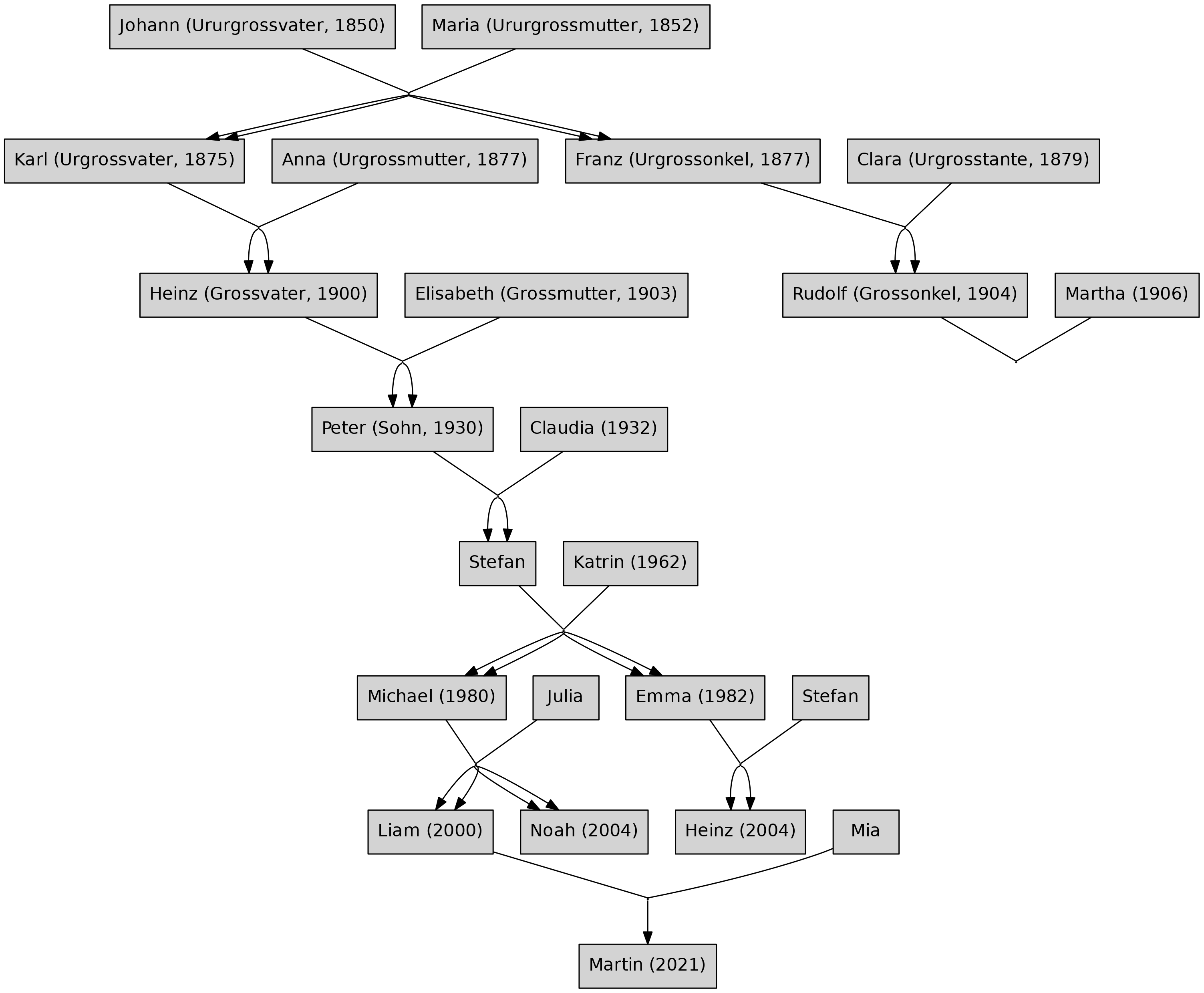
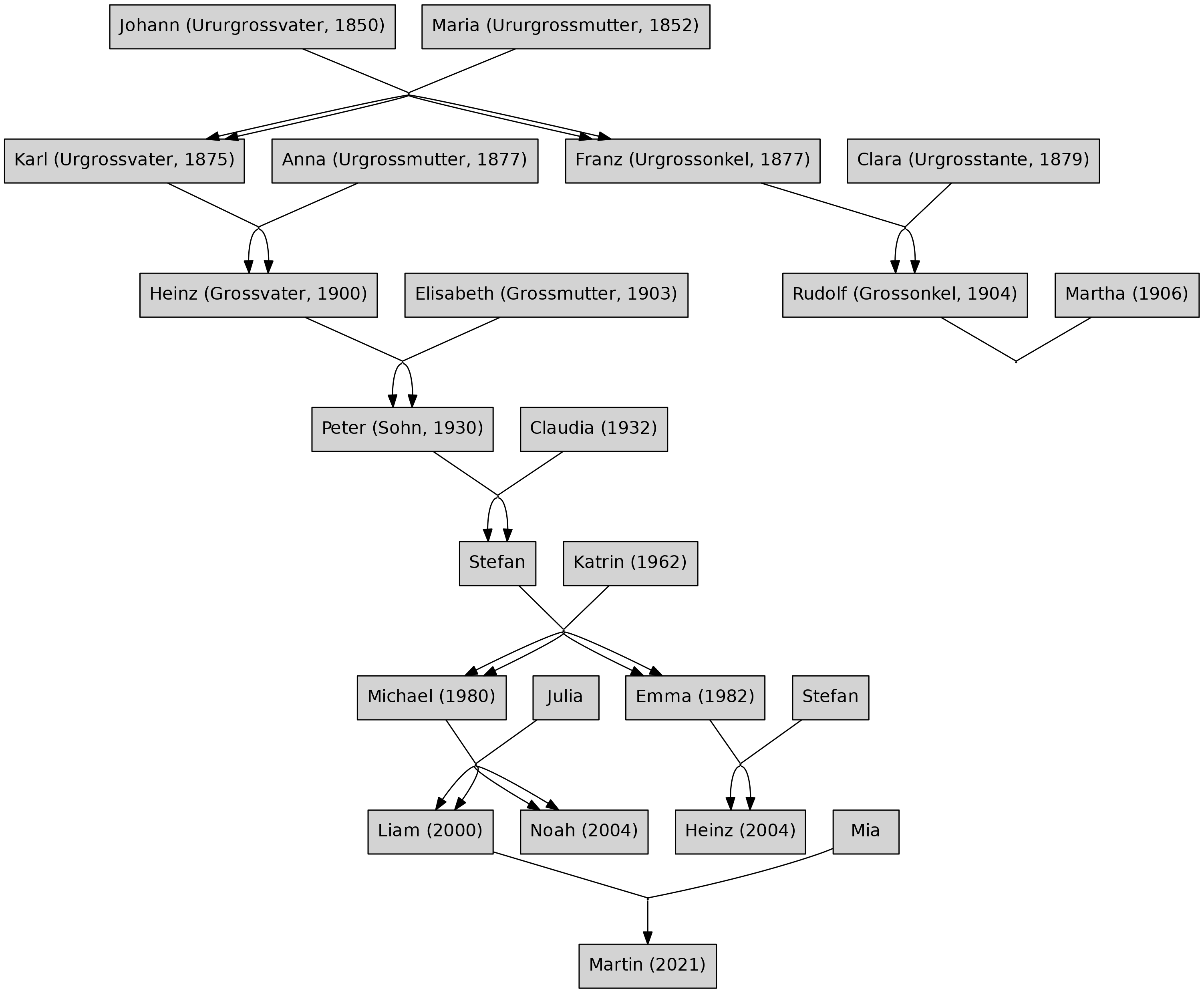
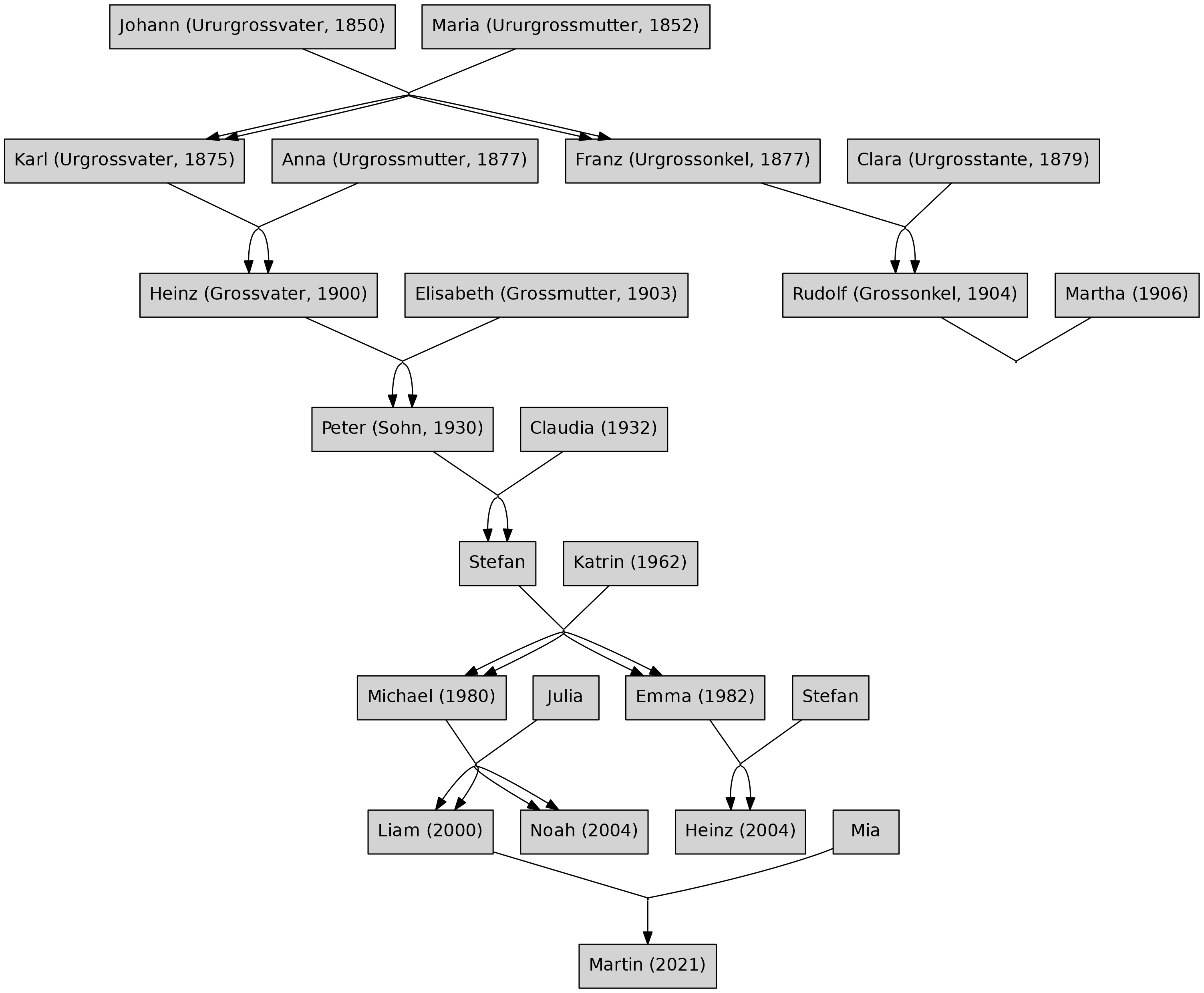
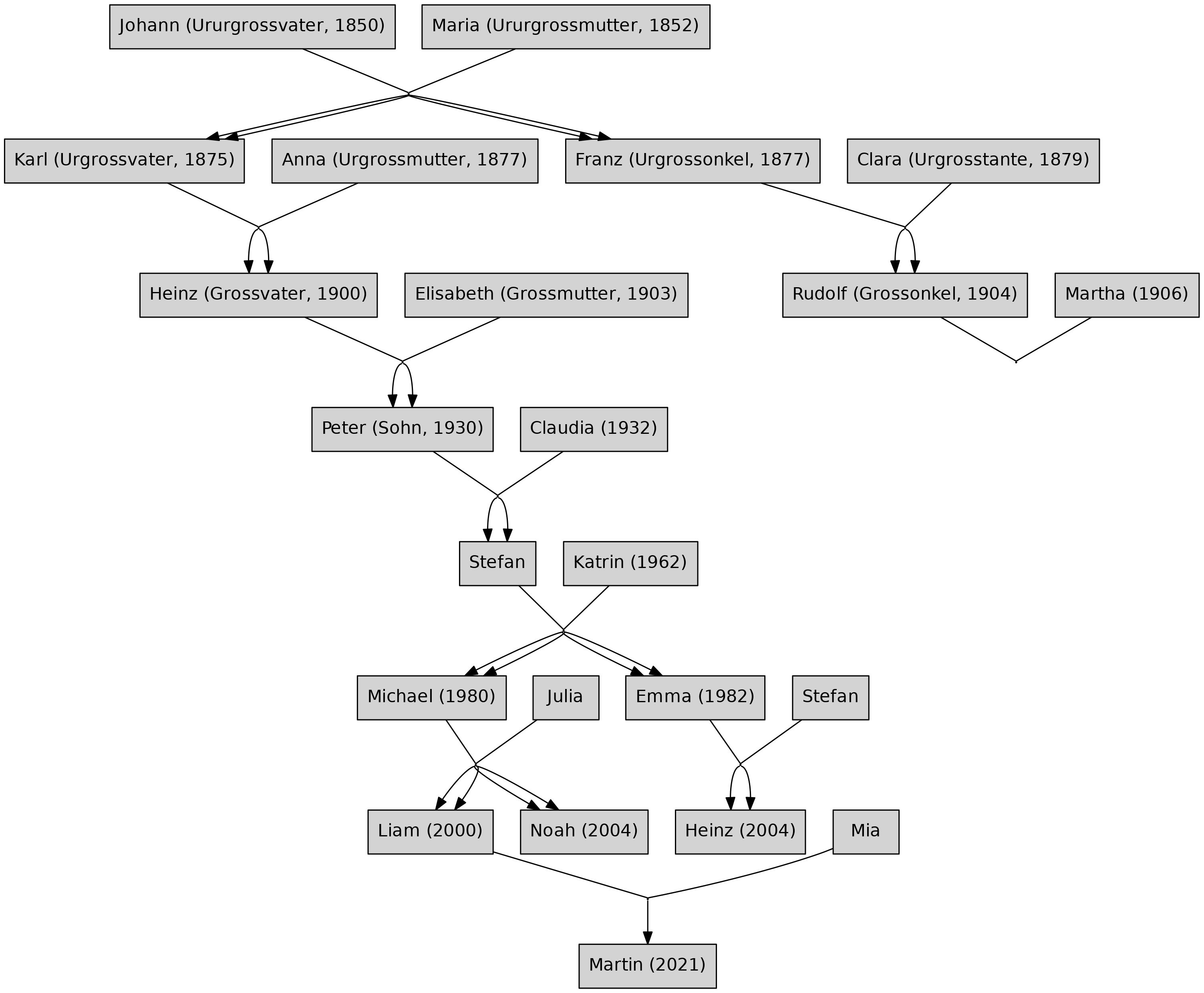
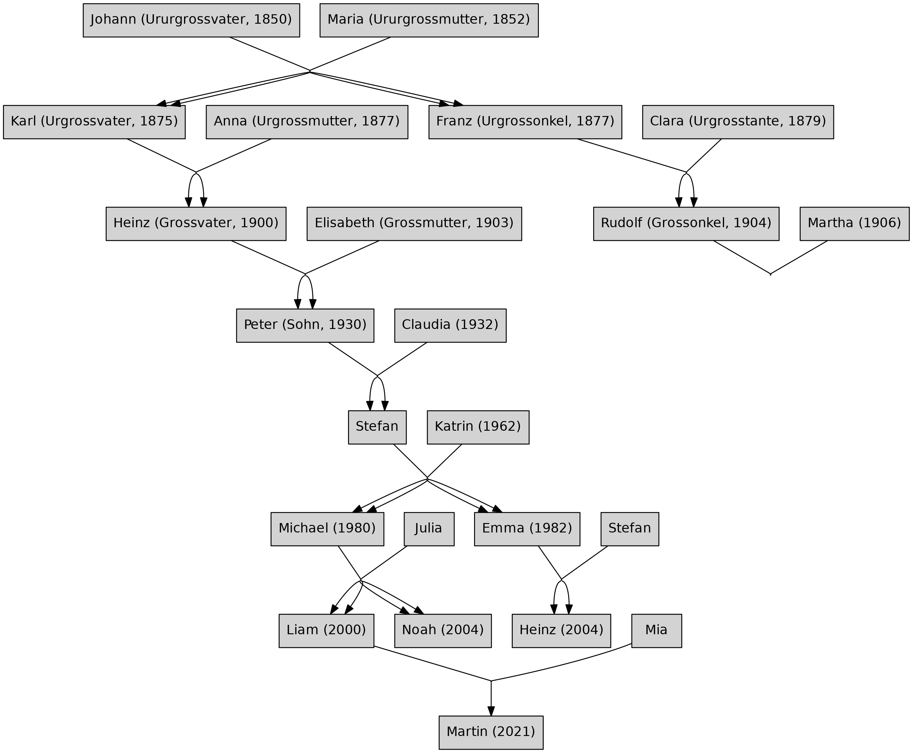
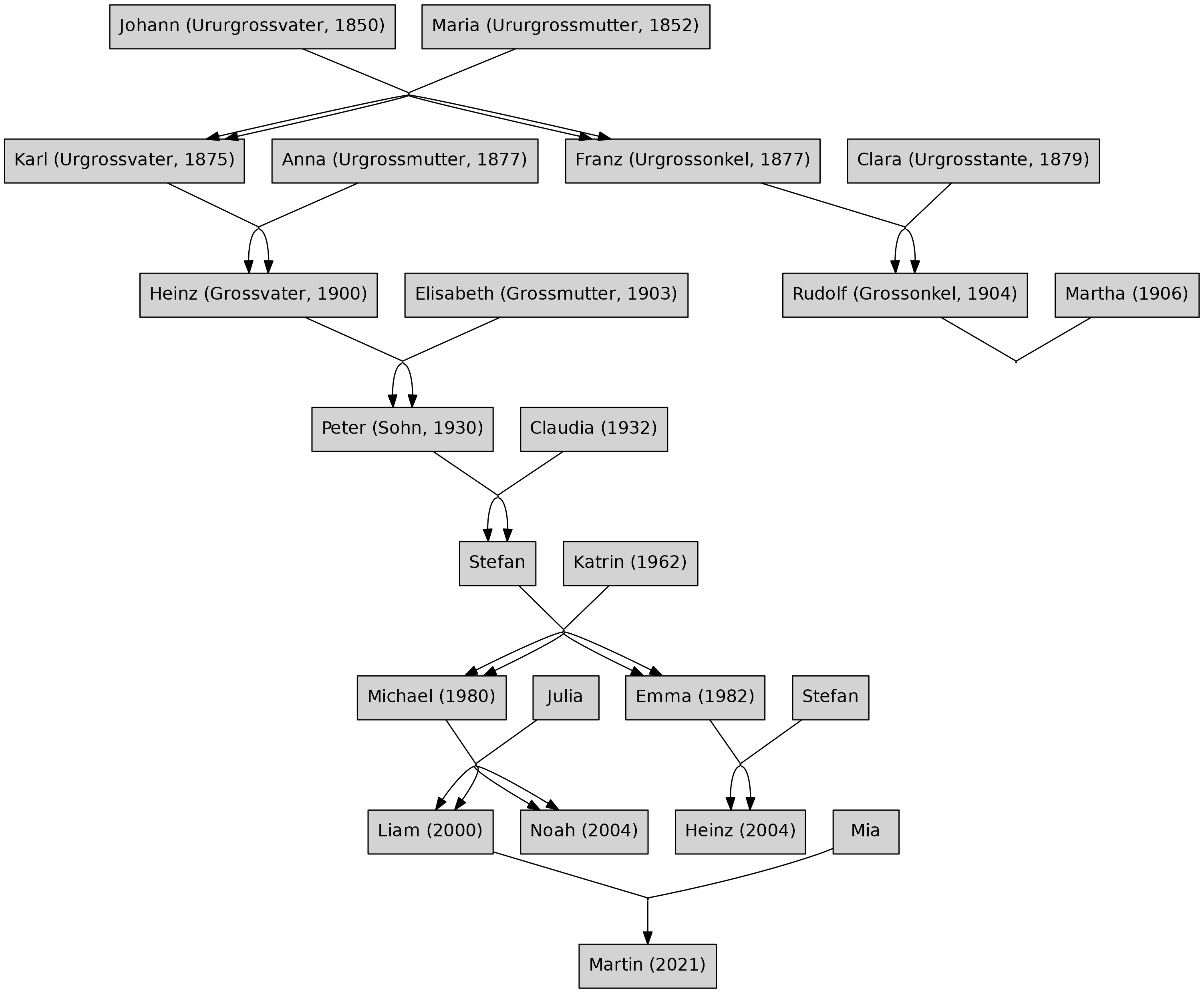
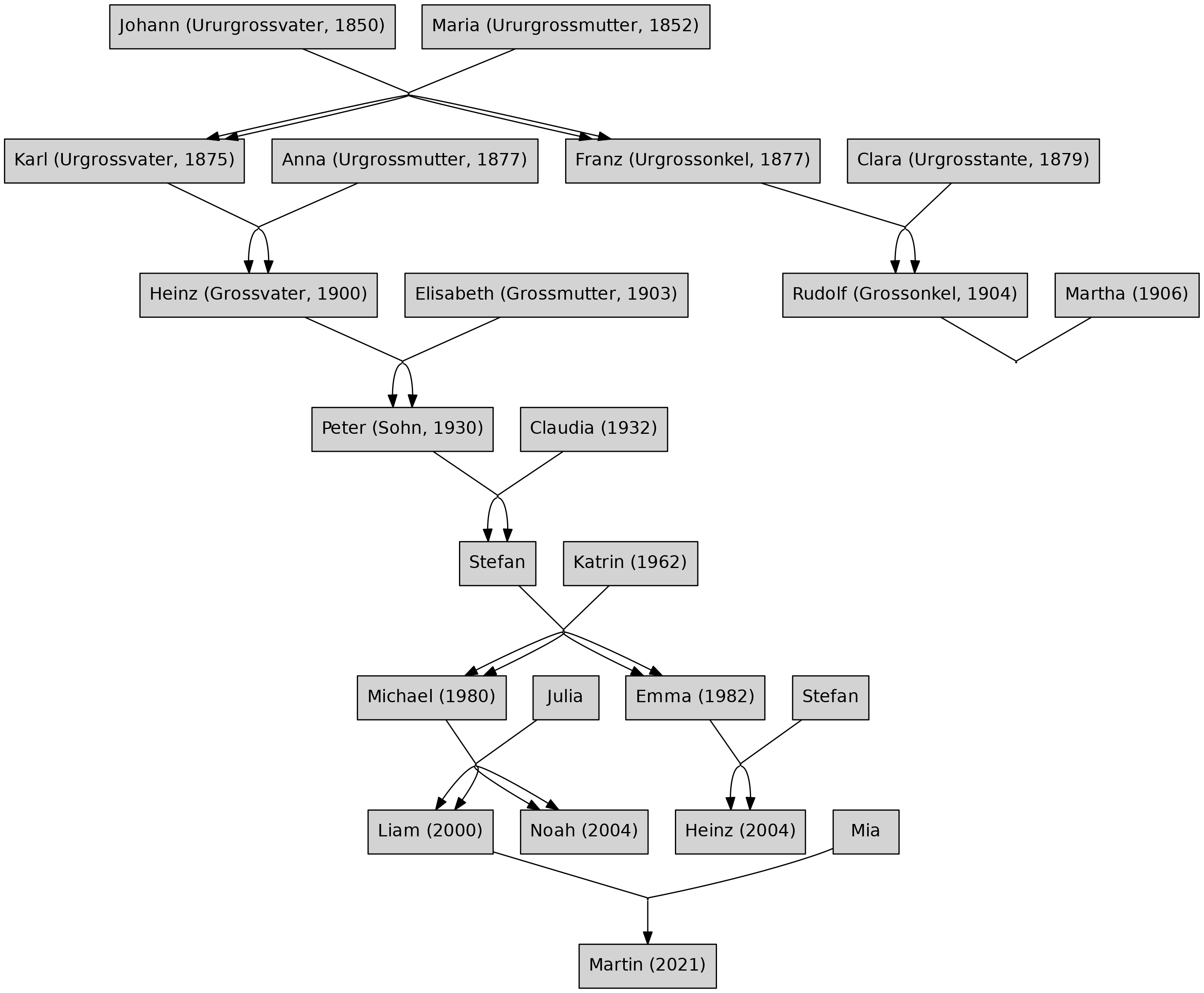
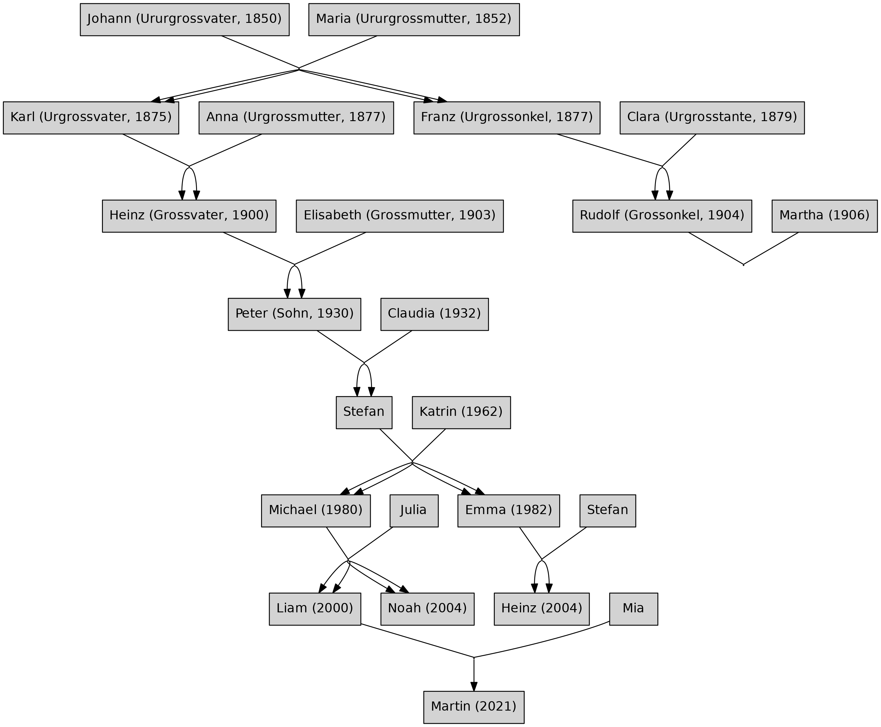
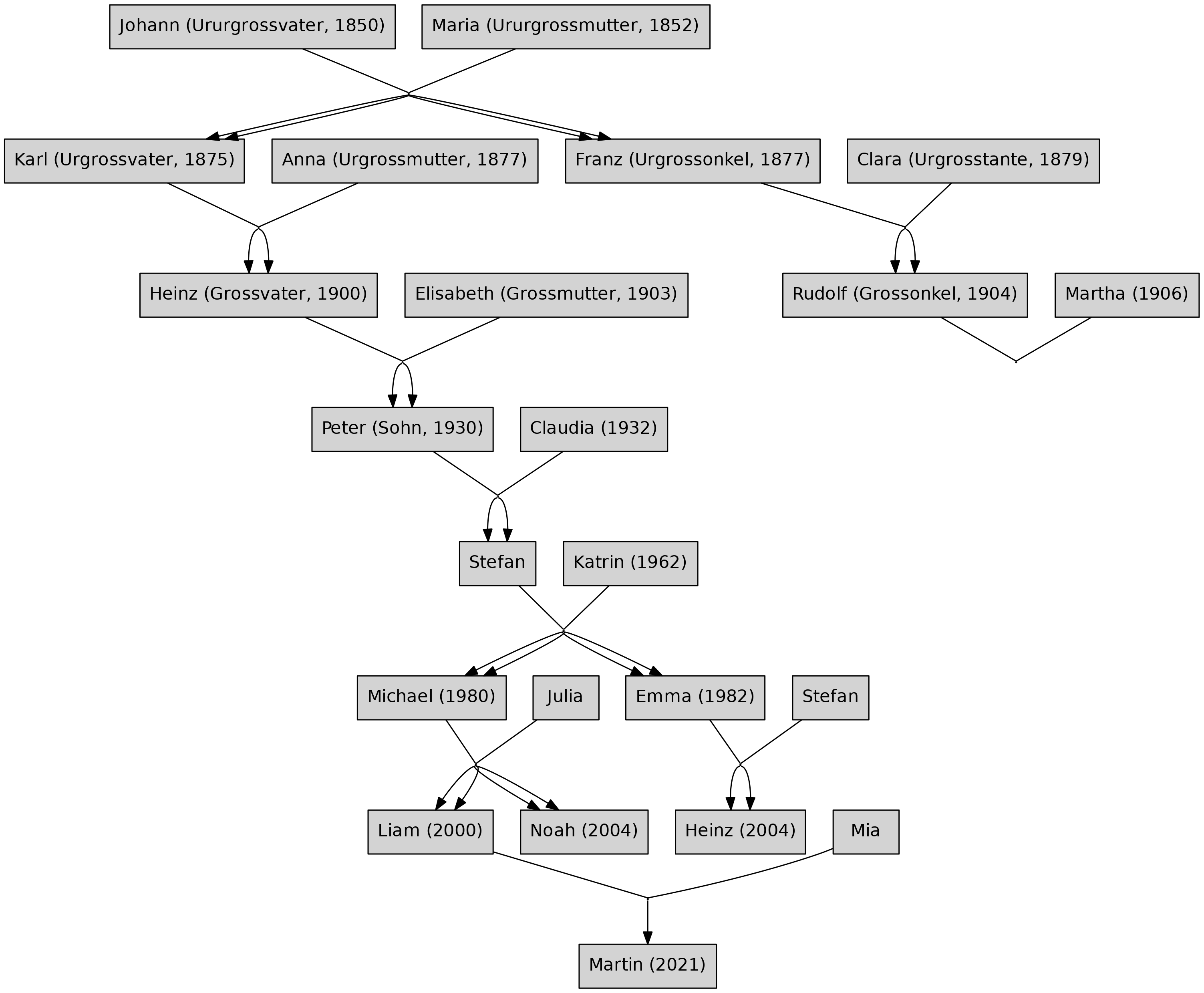
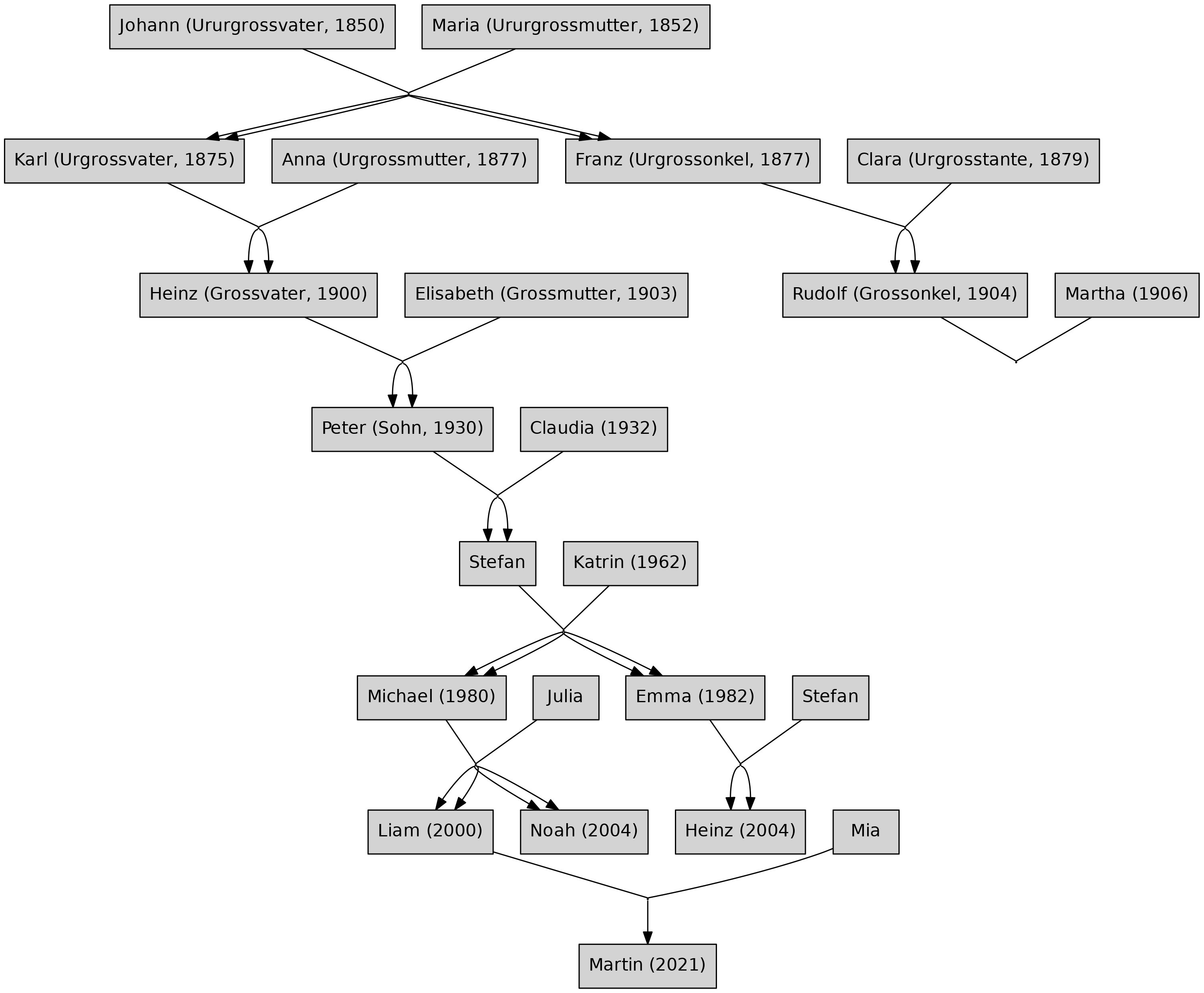
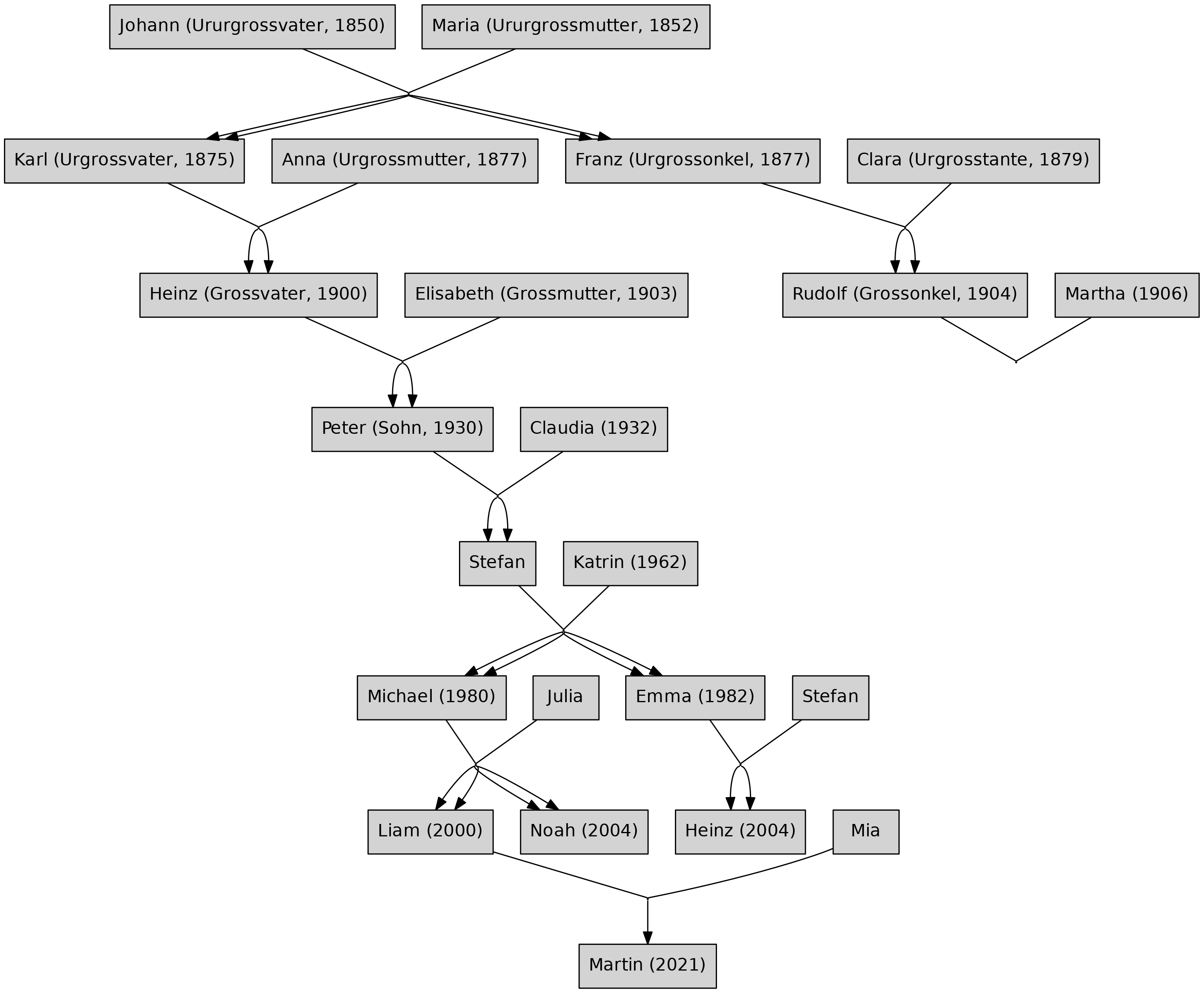
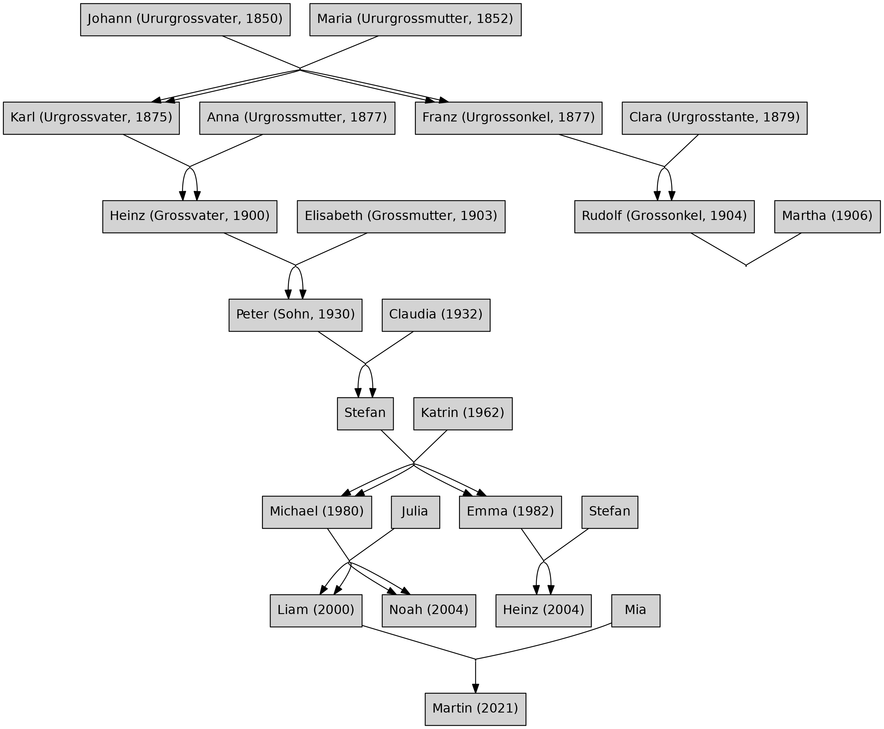
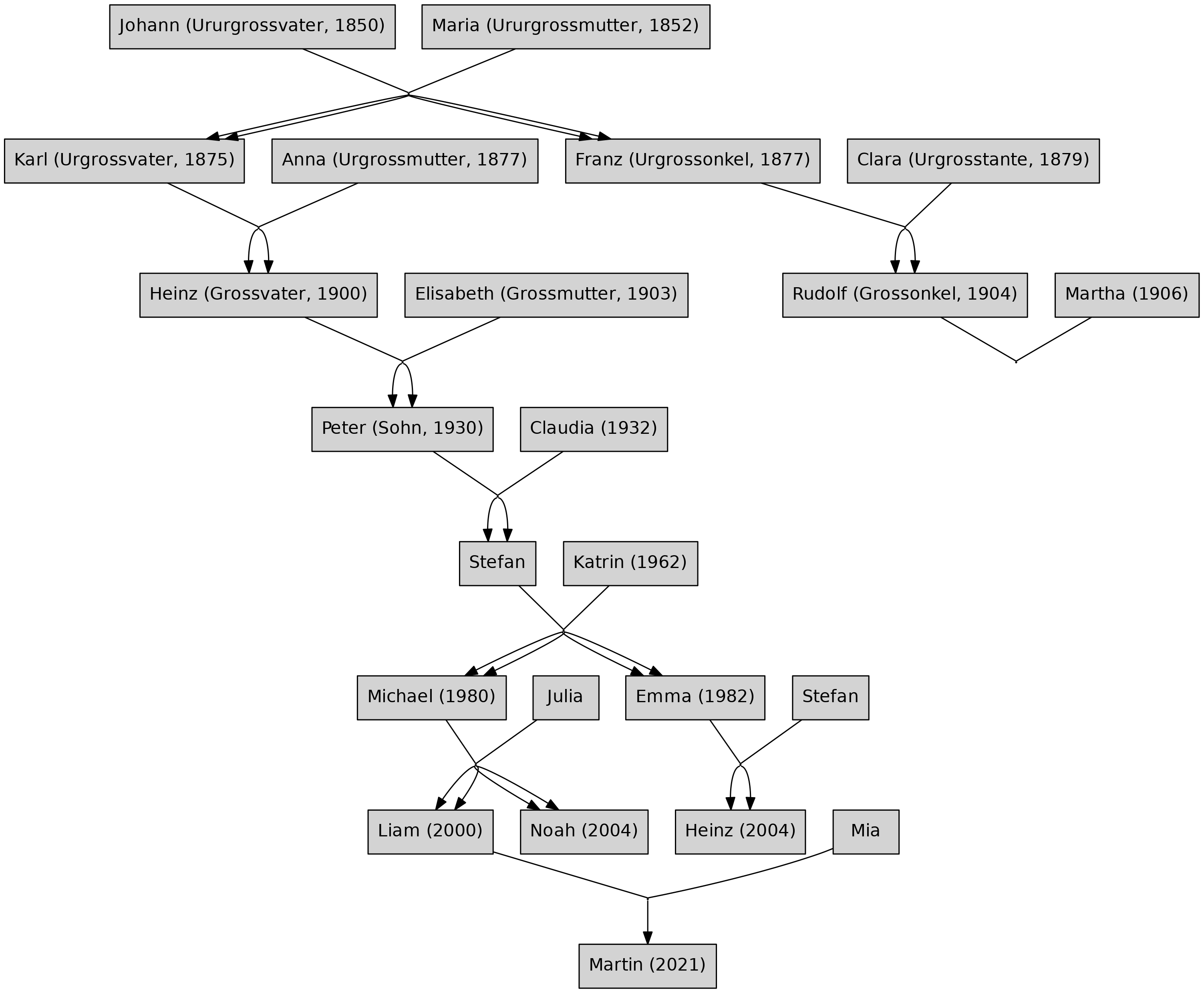
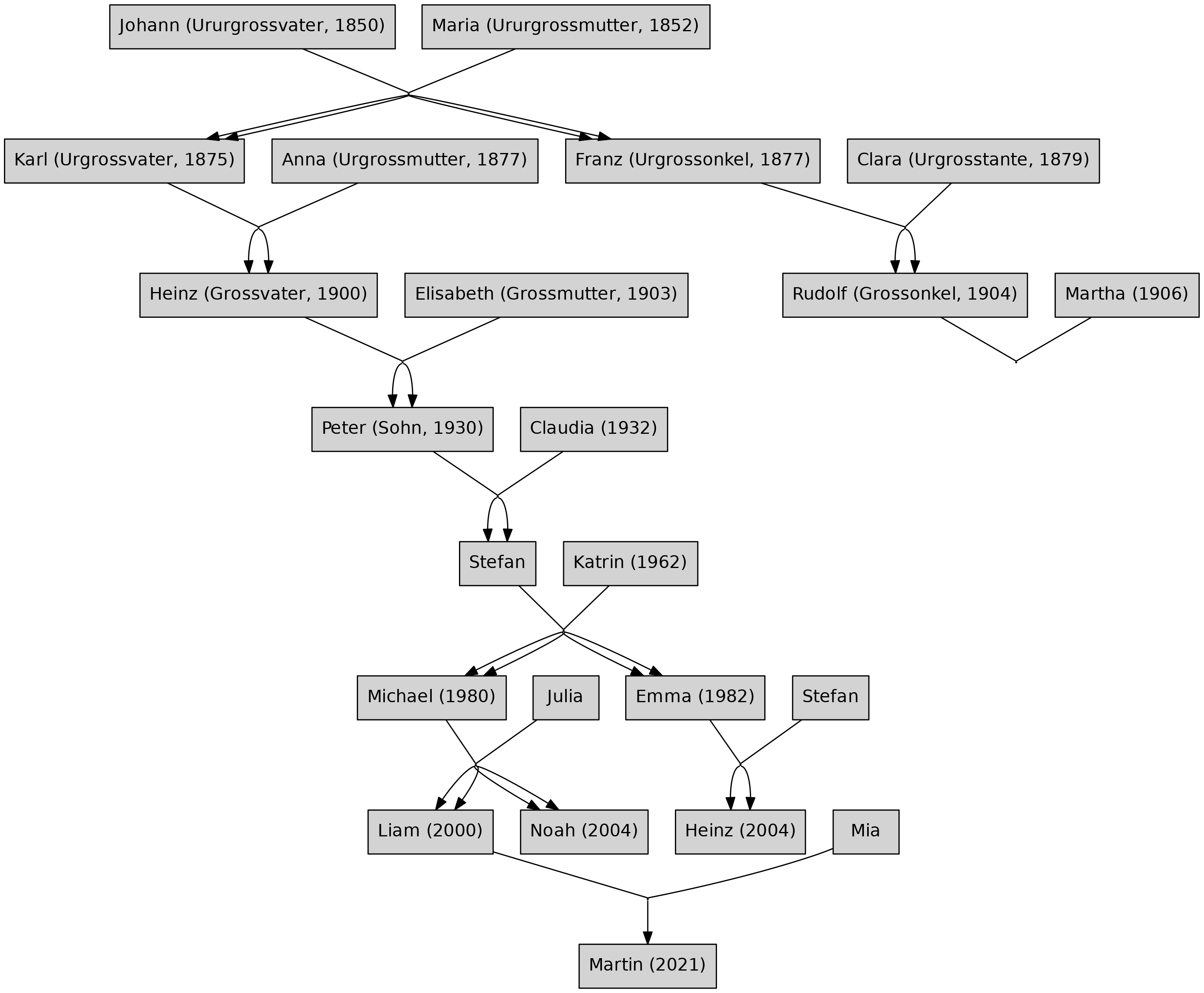
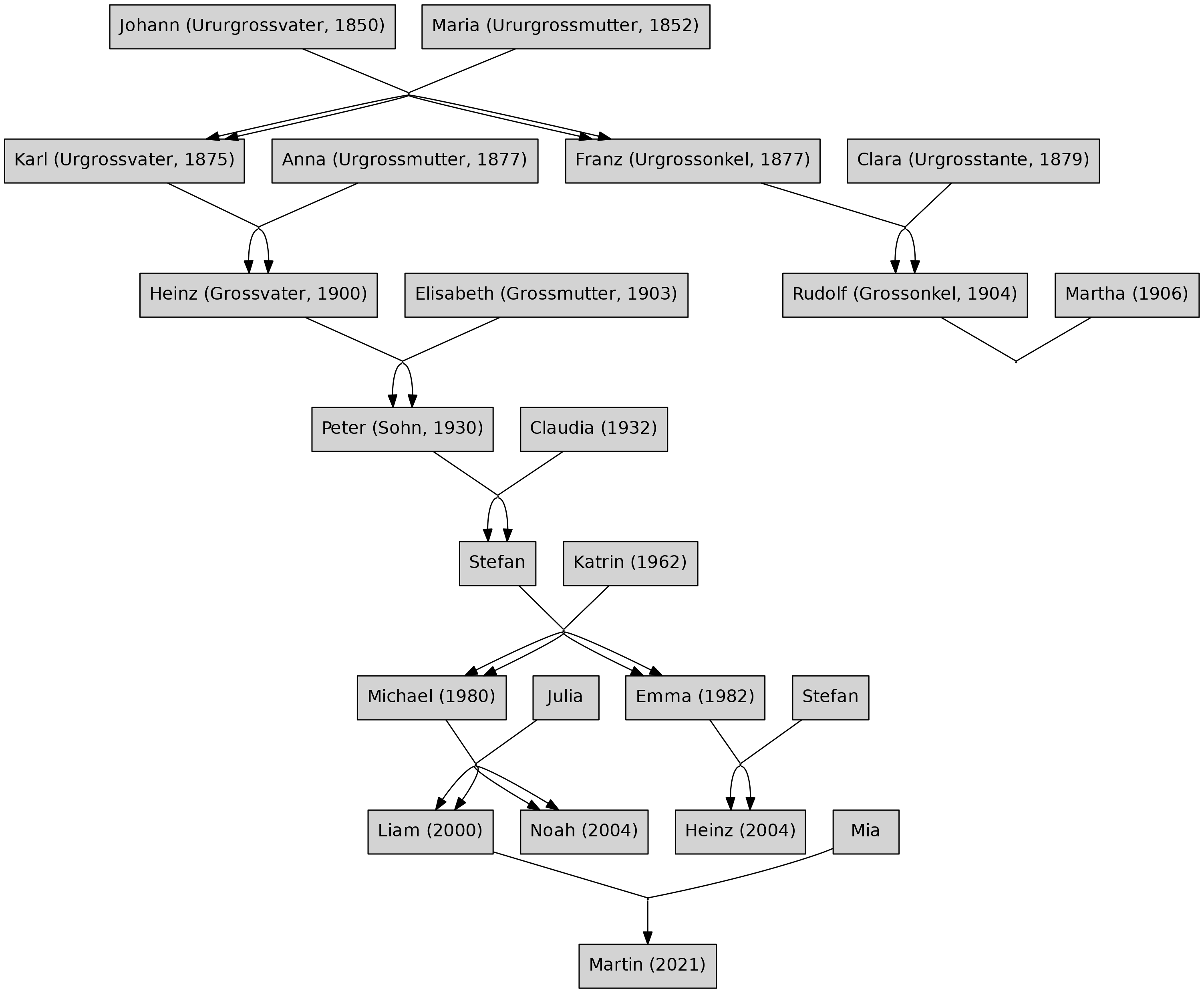
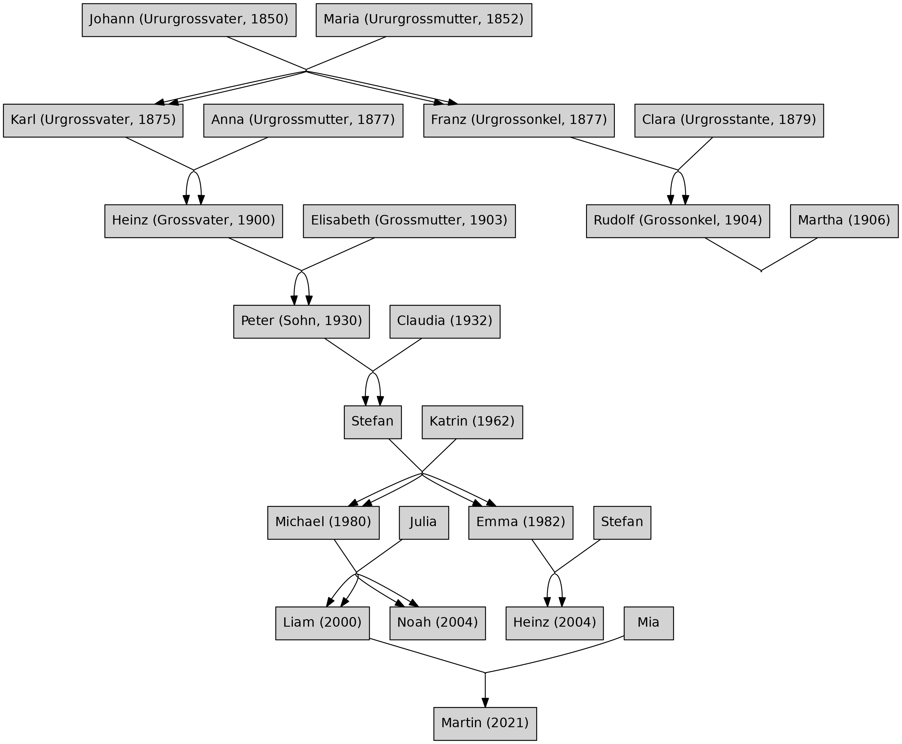
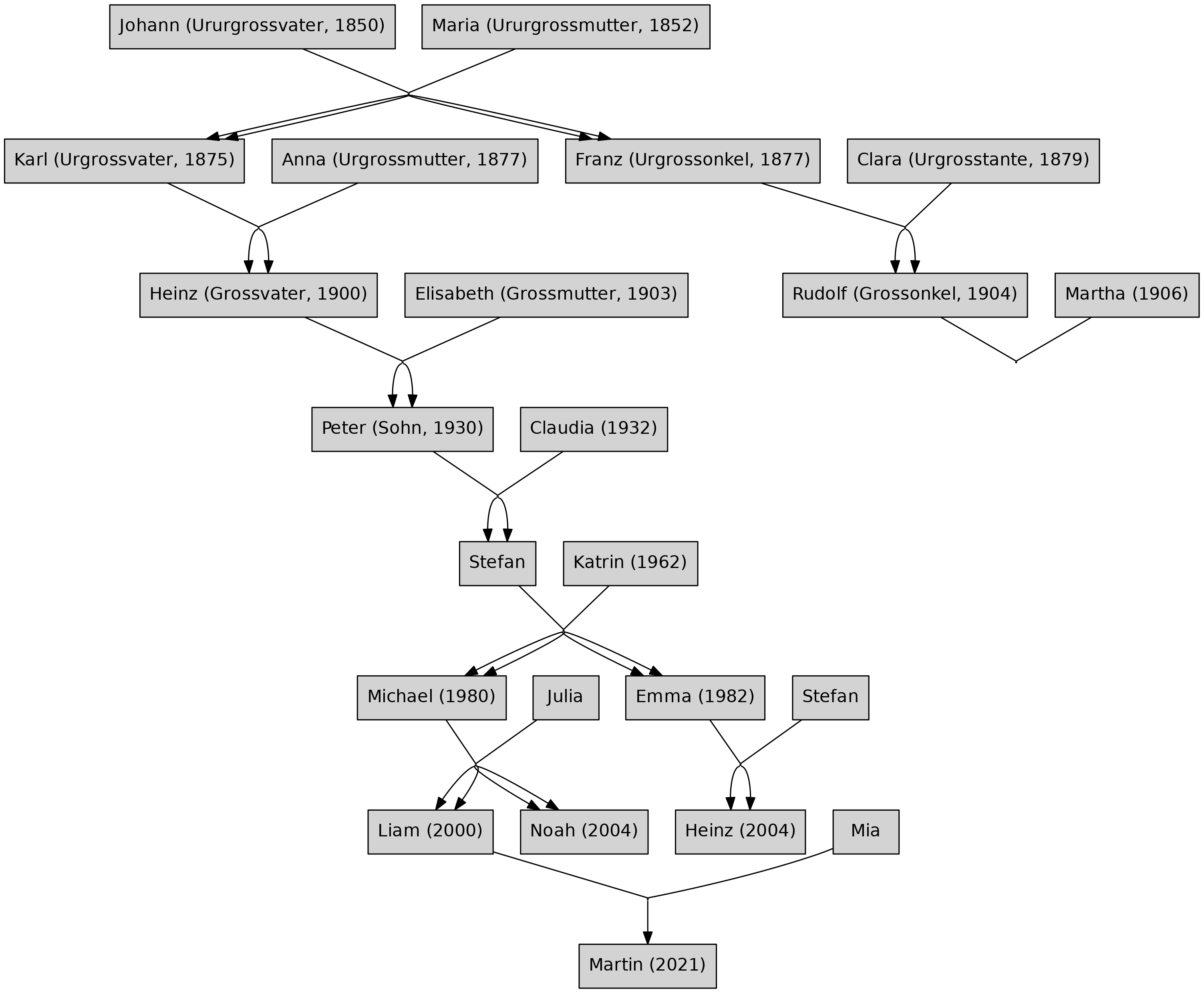
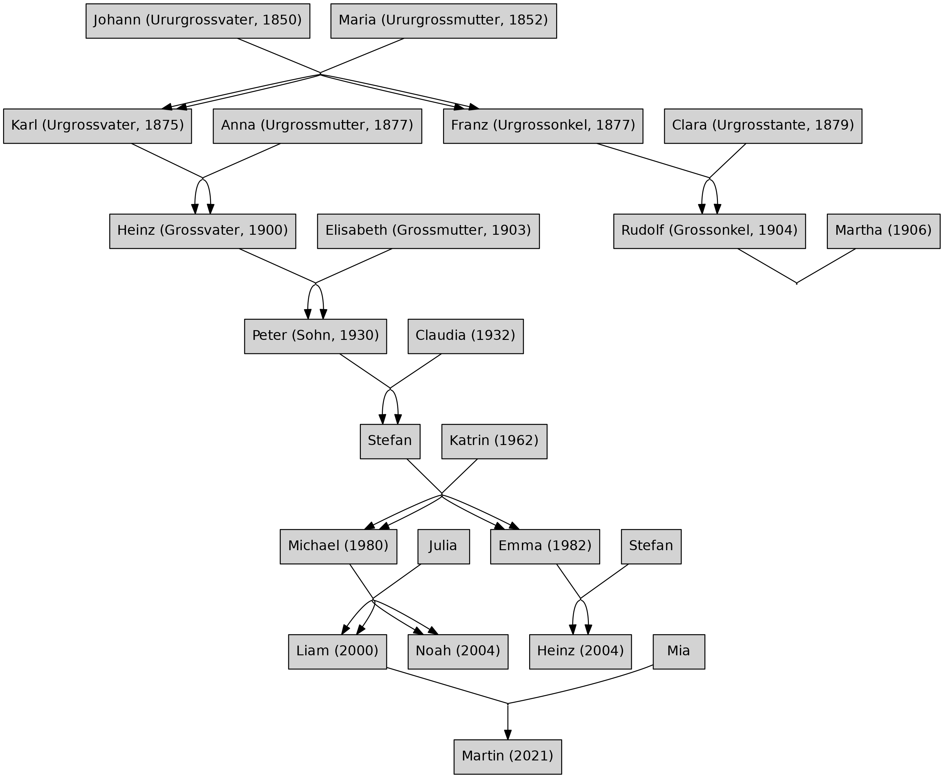
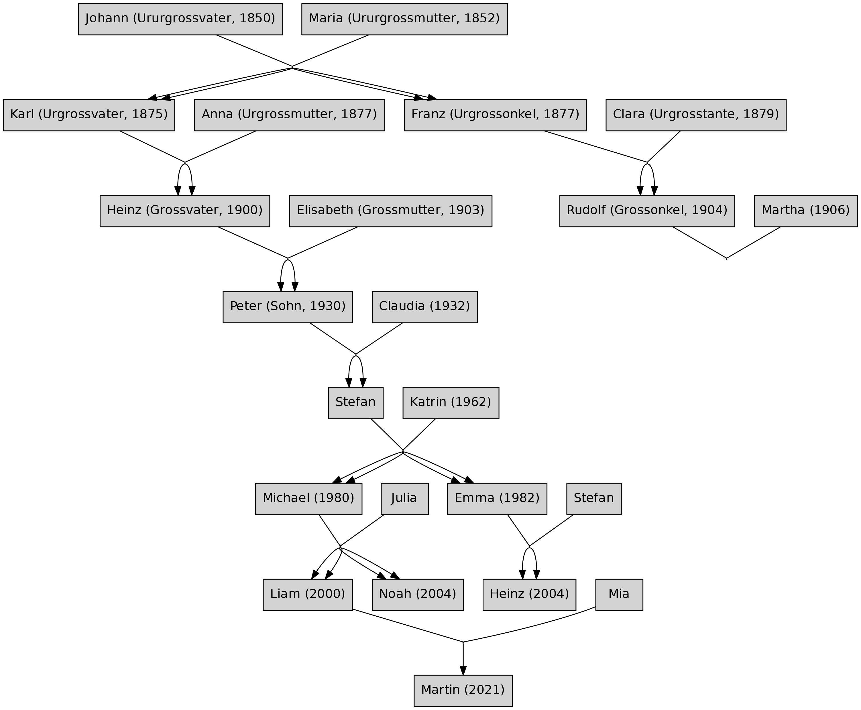
🌳 Familiengeschichte sichtbar machen

Dein Stammbaum – verbunden über Generationen

Zeige, woher du kommst. Und für wen du Geschichte schreibst.

🌳 Lebensbuch & Stammbaum in einem – deine persönliche Geschichte und eure Familiengeschichte an einem Ort.

Gemeinsam bewahren, teilen und weitergeben.

🔗

Gemeinsam vervollständigen

Du kannst deinen Stammbaum mit einem sicheren Link teilen. Familienmitglieder können auch ohne Account ihre eigenen Linien und Beziehungen ergänzen – für eine lebendige, gemeinsame Familiengeschichte.

🧬

Familienbeziehungen als Bild – verständlich & berührend

👨‍👩‍👧

Partner, Kinder und Linien deiner Herkunft erfassen

📖

Wird automatisch im Lebensbuch eingebettet – als Teil deiner Geschichte

🎁

Zum Weitergeben – für Familie und kommende Generationen

Der Stammbaum wird automatisch als Bild erstellt und ins Lebensbuch eingebettet – so kannst du Familienlinien lebendig festhalten.

Einfach. Persönlich. Sicher.

🧭

Einfach & geführt

Kapitelweise durch liebevoll formulierte Fragen begleitet.

🔒

Privat & geschützt

Es wird individuell bestimmt, wer Einblick erhält.

🎁

Zum Verschenken & Bewahren

Als gestaltetes PDF zum Teilen oder Aufbewahren für kommende Generationen.

So funktioniert’s

1

Kostenlos registrieren

Ein Lebensprofil anlegen – für sich selbst oder für jemanden, der am Herzen liegt.

2

Erinnerungen festhalten

Fragen zu Kindheit, Jugend & mehr beantworten – mit Texten und Bildern.

3

PDF sichern oder teilen

Ein Lebensbuch als PDF erstellen oder mit Familie und Freund:innen teilen.

💬 Einfach diktieren – statt tippen

Viadavita bietet eine integrierte Diktierfunktion: Sprich deine Erinnerungen ganz einfach – Wörter wie „Punkt“, „Komma“, „Absatz“ oder „Stopp“ werden automatisch erkannt.

Ideal für ältere Menschen oder weniger geübte Tippende.

Hinweis: Funktioniert in Chrome (Desktop & Android). Auf iPhone/iPad & Firefox derzeit leider nicht verfügbar.

💡 Lebensbuch & Kinderbuch – Erinnerungen für Generationen

Starte kostenlos. Einmal zahlen – für deine Geschichte oder die deiner Familie. Für immer bewahren. Kein Abo.

🌳 Mit Stammbaum

Basic

Deine persönliche Geschichte oder die eines Kindes – als digitales Buch für die Ewigkeit

  • 📘 1 digitales Lebensbuch (für dich oder ein Familienmitglied)
  • 📖 Alle Kapitel & Fragen inklusive
  • 💬 Fragen für Erwachsene & Kinder
  • 📄 Export als PDF in echter Buchform
  • 🚫 Ohne Wasserzeichen – privat & hochwertig
  • ⬇️ Download, Drucken & Teilen jederzeit möglich
  • 🖼️ 1 Bild & Audio pro Frage für lebendige Erinnerungen
  • 👥 Vertrauenspersonen-Zugriff (auch ohne Login)
  • 🌳 Inklusive interaktivem Stammbaum – einzigartig kombiniert mit deinem Buch

    📌 Kein anderer Anbieter verbindet Lebensbuch & Stammbaum in einem Produkt.

34.00 CHF

✅ Schweizer Datenschutz – deine Daten bleiben privat. Einmal zahlen, kein Abo.

💎 Starte kostenlos – kein Abo, kein Risiko.

🌳 Mit Stammbaum
⭐ Bestseller für Familien

Family

Für die ganze Familie – bis zu 4 Bücher für Eltern, Kinder und Grosseltern

  • 📘 4 digitales Lebensbuch (für dich oder ein Familienmitglied)
  • 📖 Alle Kapitel & Fragen inklusive
  • 💬 Fragen für Erwachsene & Kinder
  • 📄 Export als PDF in echter Buchform
  • 🚫 Ohne Wasserzeichen – privat & hochwertig
  • ⬇️ Download, Drucken & Teilen jederzeit möglich
  • 🖼️ 1 Bild & Audio pro Frage für lebendige Erinnerungen
  • 👥 Vertrauenspersonen-Zugriff (auch ohne Login)
  • 🌳 Inklusive interaktivem Stammbaum – einzigartig kombiniert mit deinem Buch

    📌 Kein anderer Anbieter verbindet Lebensbuch & Stammbaum in einem Produkt.

99.00 CHF

💎 Unter 24.75 CHF pro Buch – Erinnerungen für Generationen

✅ Schweizer Datenschutz – deine Daten bleiben privat. Einmal zahlen, kein Abo.

+1 Buch

Noch eine Lebensgeschichte hinzufügen – für Geschwister, Grosseltern oder besondere Herzensmenschen

  • 1 zusätzliches Buch (Leben oder Kind)
  • 🔒 Nur nach Kauf von Basic oder Family verfügbar

25.00 CHF

✅ Schweizer Datenschutz – deine Daten bleiben privat. Einmal zahlen, kein Abo.

💡 Starte kostenlos – kein Abo, kein Risiko. Du entscheidest später, ob du dein Buch freischalten möchtest. Deine Daten bleiben privat.

Jetzt kostenlos starten

Wie entstand Viadavita?

Die Idee zu Viadavita entstand aus dem Wunsch, Erinnerungen zu bewahren – für die eigene Familie, für Kinder, für kommende Generationen.

„Als Vater eines kleinen Sohnes und Sohn älterer Eltern sah ich eines Tages auf TikTok Werbung für ein Erinnerungsbuch mit Fragen wie: Papa, erzähl mal … Ich war berührt. Das wäre doch ein wunderbares Geschenk für Leo – voller Geschichten von seinen Grosseltern.“

Ich wollte das Buch bestellen – aber dann kam der Zweifel: Würde ich wirklich per Hand schreiben? Nach so vielen Jahren am Computer ist meine Handschrift kaum noch lesbar.

Warum also nicht digital? Statt zu tippen: einfach erzählen. Erinnerungen ins Mikrofon sprechen. Texte, Bilder, Audio – alles gesammelt an einem Ort. Und am Ende als PDF oder Flipbook speichern.

Und weil Erinnerungen immer Teil der Familie sind, sollte auch ein Stammbaum dazugehören – damit sichtbar wird, wie alles miteinander verbunden ist.

So wurde Viadavita geboren: Als digitale Plattform für Lebensbücher und Kinderbücher. Persönlich, sicher und für immer – für dich, dein Kind und alle, die dir wichtig sind.“

Bilgin, Gründer von Viadavita.ch

Häufige Fragen zu Viadavita

Ja. Du kannst kostenlos starten und dein Lebensbuch oder Kinderbuch speichern. Erst wenn du es freischalten möchtest, kannst du einmalig ein Paket wählen – ohne Abo, ohne Verpflichtung.
Nur du – und die Menschen, denen du aktiv Zugriff gibst. Du entscheidest, ob du dein Buch teilst – z. B. mit Familie, Freunden oder einer Vertrauensperson.
Deine Inhalte werden verschlüsselt und auf Servern in der Schweiz gespeichert. Du behältst jederzeit die Kontrolle über dein Buch und deine Daten.
Nein. Viadavita ist einfach und intuitiv – auch für ältere Menschen. Es funktioniert ohne App oder Installation, direkt im Browser.
Ja. Du kannst jederzeit Texte ändern, neue Kapitel ergänzen oder Bilder hochladen – auch gemeinsam mit anderen Personen, wenn du möchtest.
Ja. Du kannst dein Buch per Link (ohne Login) teilen – z. B. mit Eltern, Kindern oder Freunden. Sie können Beiträge erfassen oder Bilder hochladen.
Du kannst dein Buch jederzeit als PDF herunterladen – zum Ausdrucken, Archivieren oder Verschenken. Der Export funktioniert für alle Buchtypen.
Mit dem Paket Limit +1 kannst du ein weiteres Buch freischalten – z. B. für ein Familienmitglied oder dein Kind. Voraussetzung: ein Basis- oder Familienpaket.
Ein digitaler Erinnerungsort für die ersten Jahre deines Kindes – vom Bauch bis zum Schulstart. Du beantwortest Fragen, ergänzt Bilder und gestaltest ein einzigartiges Buch.
Mutter, Vater oder andere Bezugspersonen beantworten die Fragen. Ab dem Schulalter kann dein Kind eigene Gedanken ergänzen.
Vom Beginn der Schwangerschaft bis ca. 11 Jahre. Die Kapitel sind altersbasiert gegliedert: „Als ich zwei war“, „Als ich acht war“ usw.
Das Buch stärkt die Wurzeln deines Kindes. Es zeigt, wie geliebt es ist – von Anfang an. Vielleicht beantwortet es später dieselben Fragen für seine eigenen Kinder.
Ja. Du kannst es als PDF speichern, ausdrucken oder als digitales Flipbook teilen – z. B. zum Geburtstag oder als Erinnerungsgeschenk.
Das Kinderbuch hilft dir, besondere Erinnerungen aus der Kindheit festzuhalten – vom ersten Ultraschall bis zum Schulstart. Es geht nicht um Fakten, sondern um Gefühle, Geschichten und kleine Momente, die sonst vielleicht verloren gehen.
Das Lebensbuch ist für Erwachsene gedacht – für Erinnerungen aus dem ganzen Leben. Das Kinderbuch begleitet die ersten Jahre eines Kindes – von der Schwangerschaft bis etwa zum 11. Geburtstag.
👉 Mehr Antworten findest du im Helpcenter